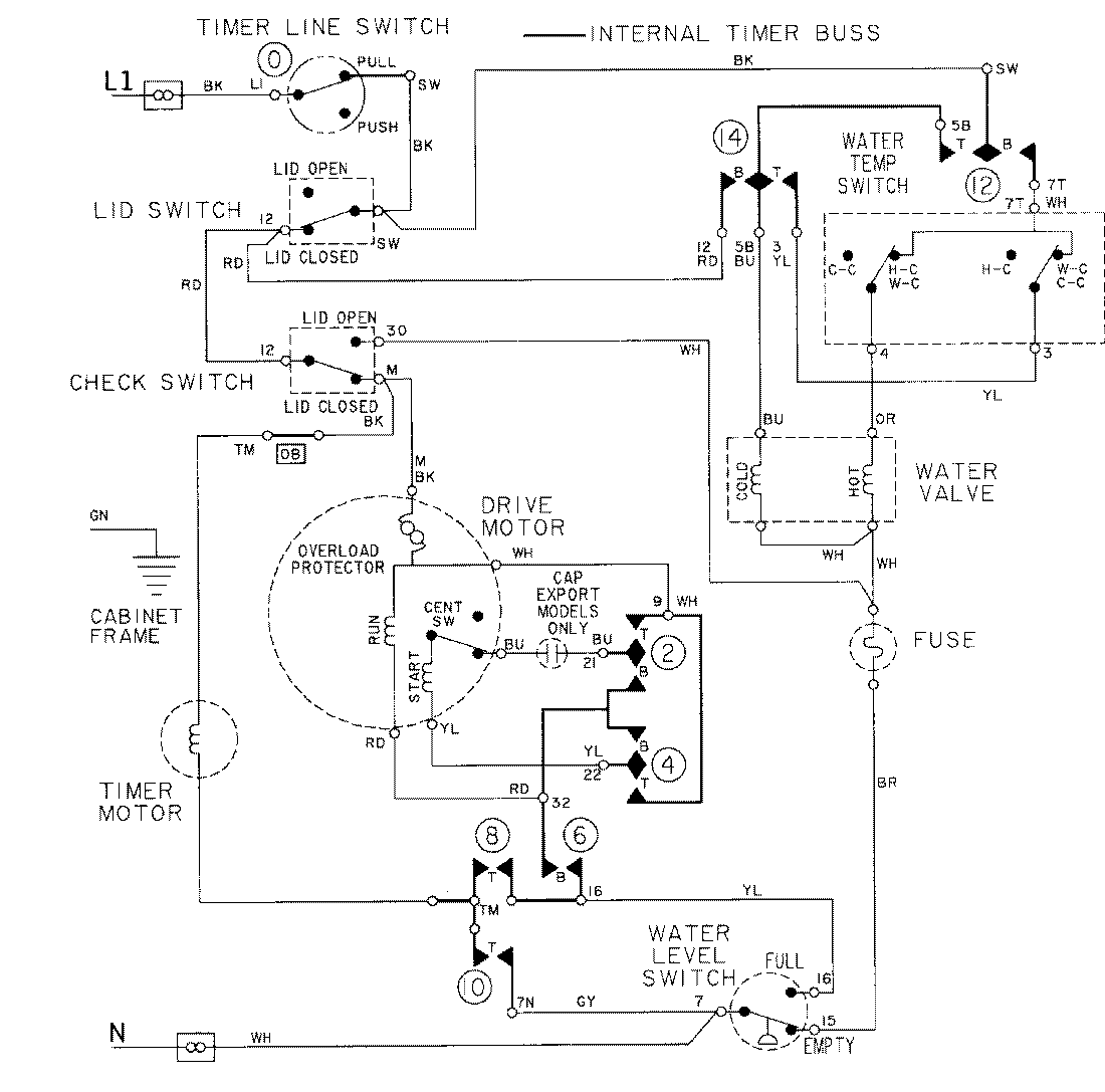
LAT5004AGW 08 – WIRING INFORMATION

LAT5004AGW 08 – WIRING INFORMATION

Products

PositionProduct
NIMAY 15001087