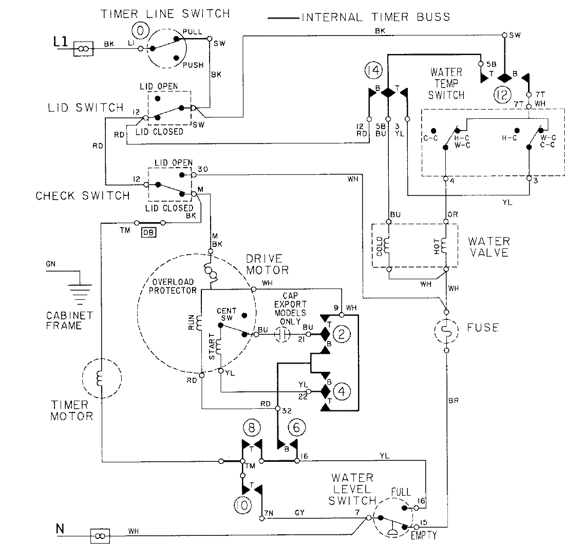
LAT5005AAE 08 – WIRING INFORMATION (AAE)admin2025-04-26T09:17:38+00:00LAT5005AAE 08 – WIRING INFORMATION (AAE) ProductsPositionProductNIMAY 15001087