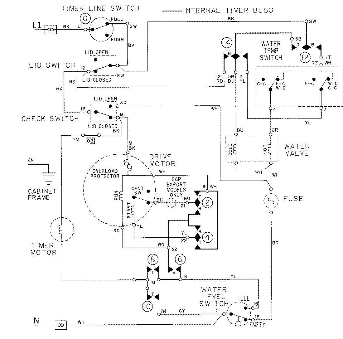
LAT5005AAW 08 – WIRING INFORMATIONadmin2025-04-26T09:17:30+00:00LAT5005AAW 08 – WIRING INFORMATION ProductsPositionProductNIMAY 15001087