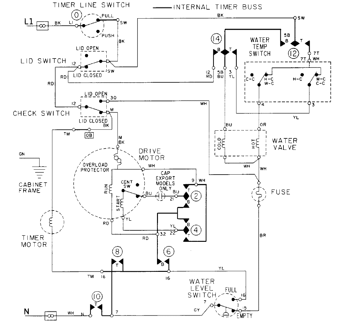
LAT8026AAE 08 – WIRING INFORMATIONadmin2025-04-26T09:17:55+00:00LAT8026AAE 08 – WIRING INFORMATION ProductsPositionProductNIMAY 15001918NIMAY 15002086