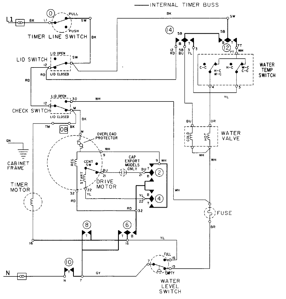
LAT8226AAM 08 – WIRING INFORMATIONadmin2025-04-26T09:18:03+00:00LAT8226AAM 08 – WIRING INFORMATION ProductsPositionProductNIMAY 15002010NIMAY 15002090