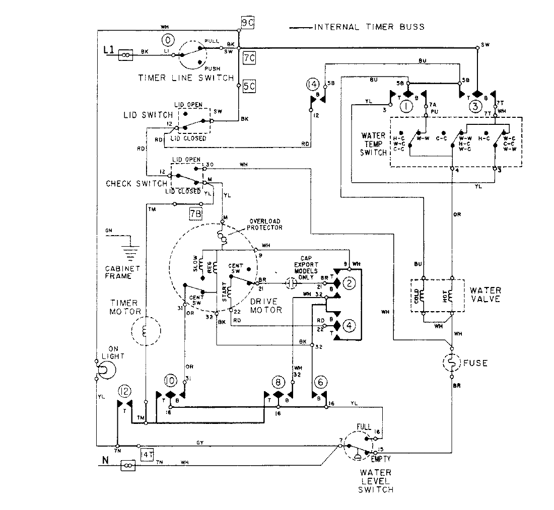
LAT8604AAM 08 – WIRING INFORMATIONadmin2025-04-26T09:22:44+00:00LAT8604AAM 08 – WIRING INFORMATION ProductsPositionProductNIMAY 15001277