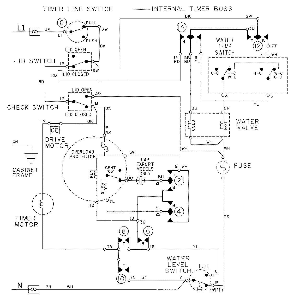
LAT9304AAL 08 – WIRING INFORMATIONadmin2025-04-26T09:20:04+00:00LAT9304AAL 08 – WIRING INFORMATION ProductsPositionProductNIMAY 15001005