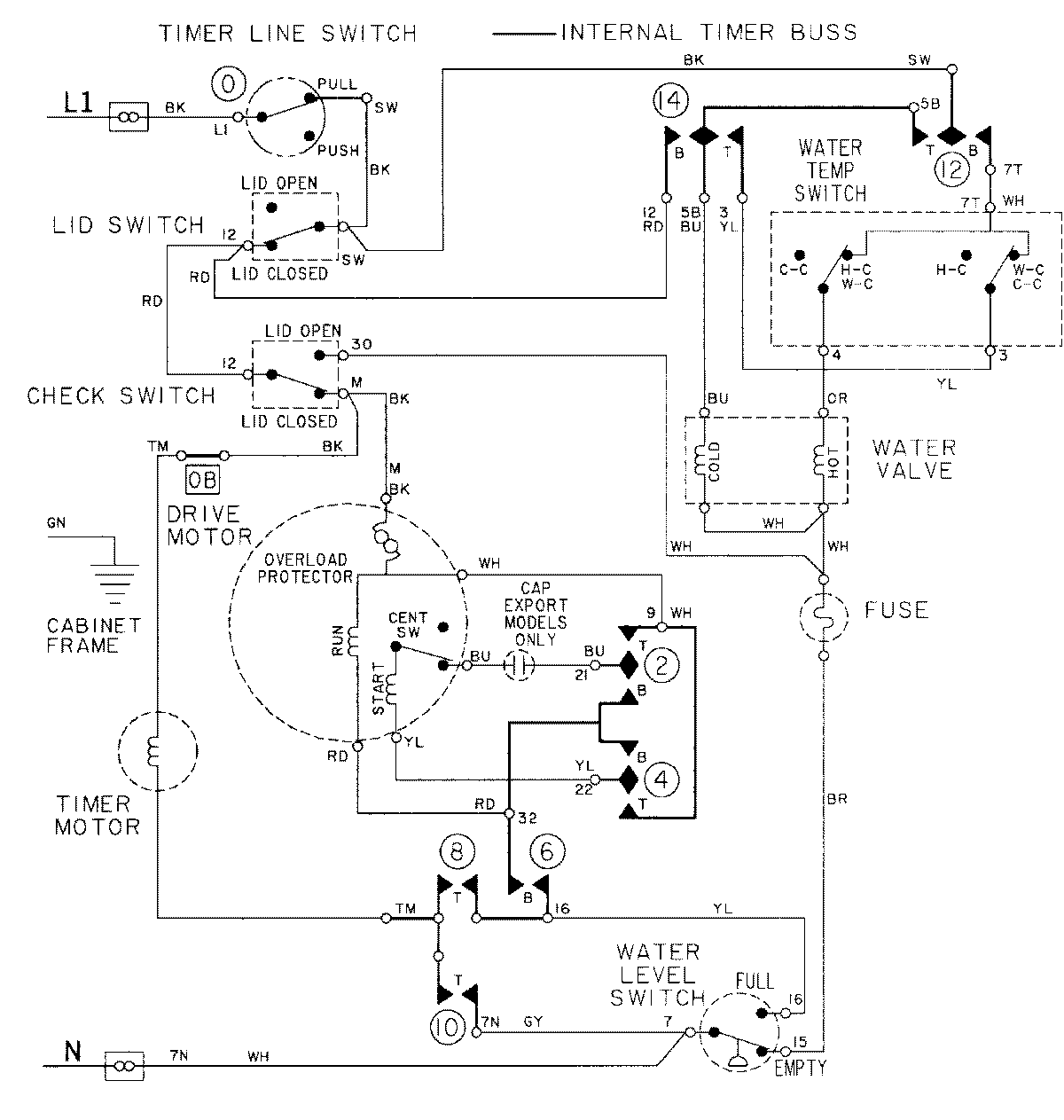
LAT9304AAM 08 – WIRING INFORMATIONadmin2025-04-26T09:19:55+00:00LAT9304AAM 08 – WIRING INFORMATION ProductsPositionProductNIMAY 15001005