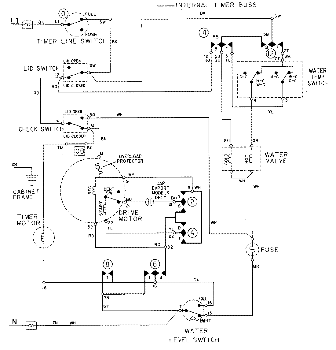
LAT9306EGE 08 – WIRING INFORMATIONadmin2025-04-26T09:21:45+00:00LAT9306EGE 08 – WIRING INFORMATION ProductsPositionProductNIMAY 15002089NIMAY 15001940