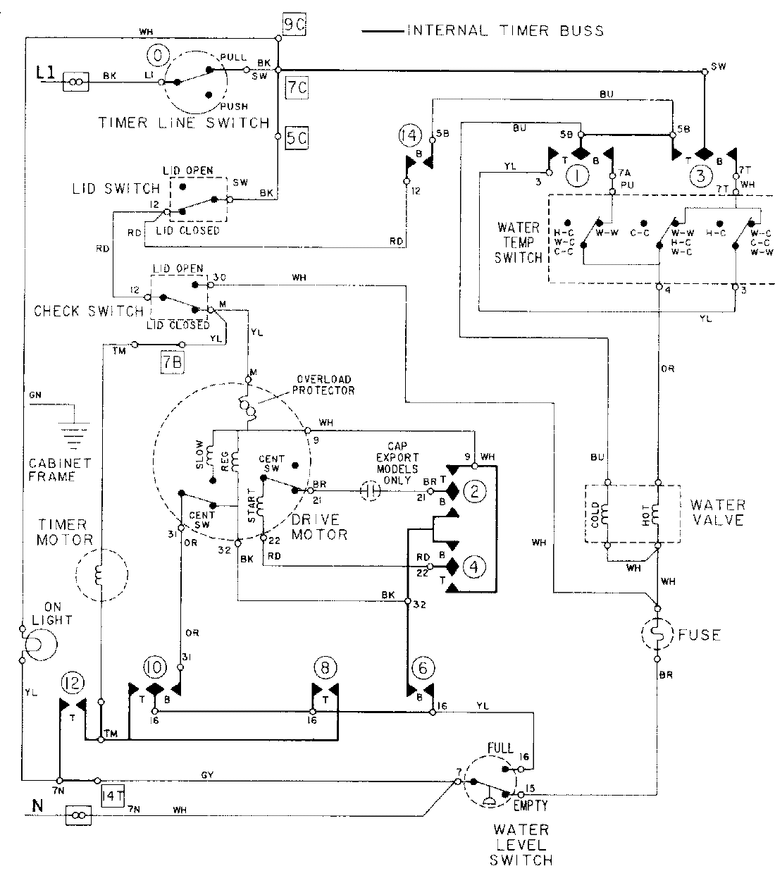
LAT9704AAL 08 – WIRING INFORMATIONadmin2025-04-26T09:25:19+00:00LAT9704AAL 08 – WIRING INFORMATION ProductsPositionProductNIMAY 15001006