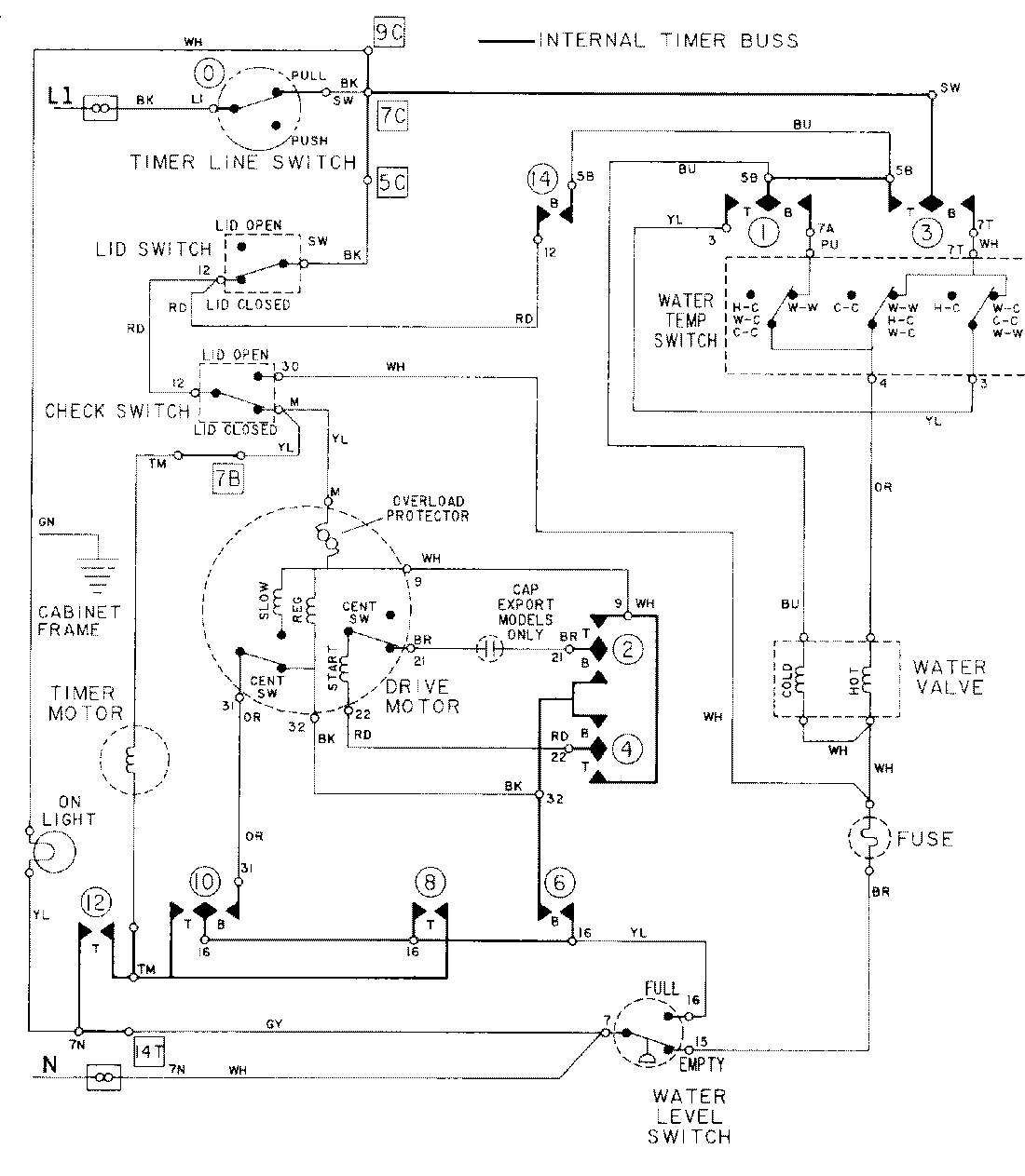
LAT9704ABE 08 – WIRING INFORMATIONadmin2025-04-26T09:26:15+00:00LAT9704ABE 08 – WIRING INFORMATION ProductsPositionProductNIMAY 15001006