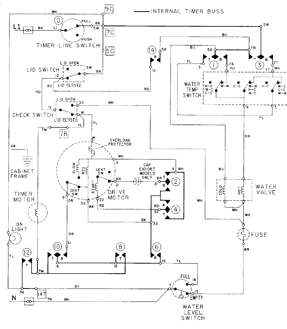
LAT9714AAL 08 – WIRING INFORMATIONadmin2025-04-26T09:26:35+00:00LAT9714AAL 08 – WIRING INFORMATION ProductsPositionProductNIMAY 15001006