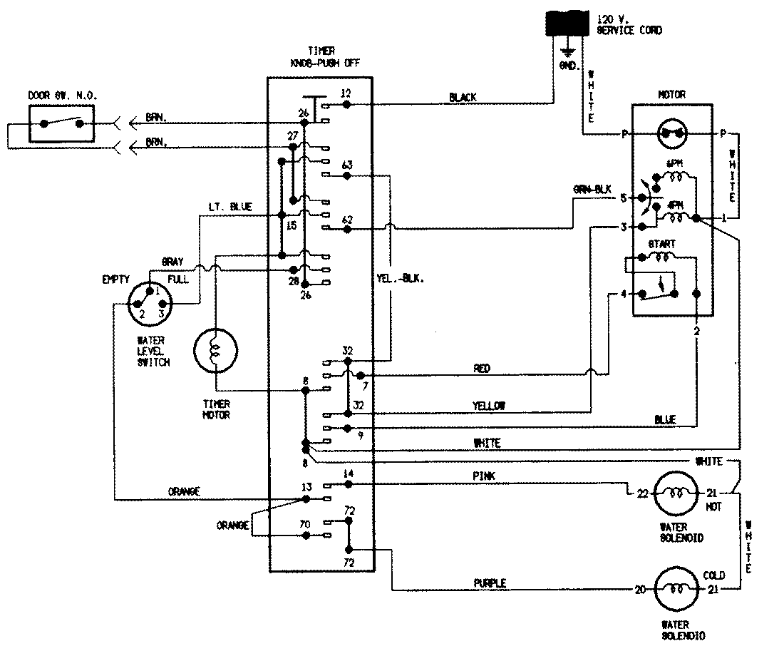
LATA100AGE 08 – WIRING INFORMATIONadmin2025-04-26T08:56:30+00:00LATA100AGE 08 – WIRING INFORMATION ProductsPositionProductNIMAY 15001906