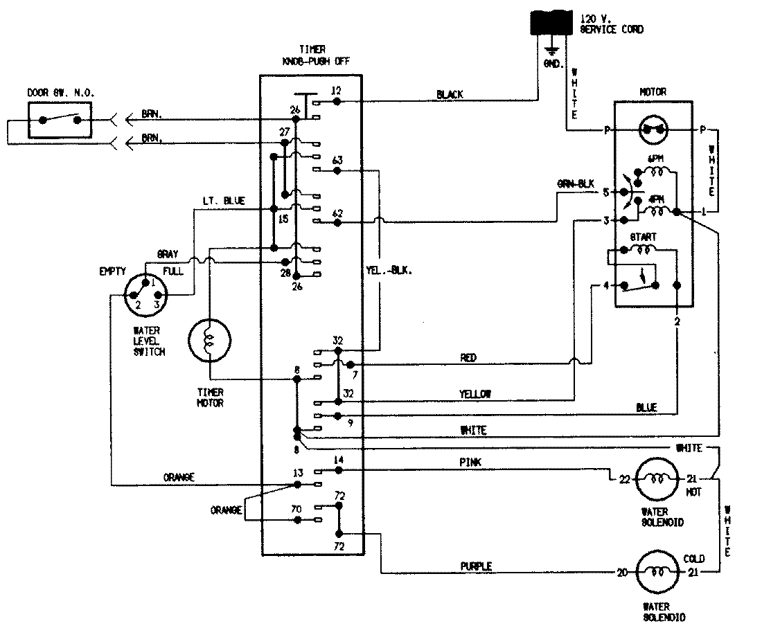
LATA100AKE 07 – WIRING INFORMATIONadmin2025-04-26T08:56:21+00:00LATA100AKE 07 – WIRING INFORMATION ProductsPositionProductNIMAY 15001906