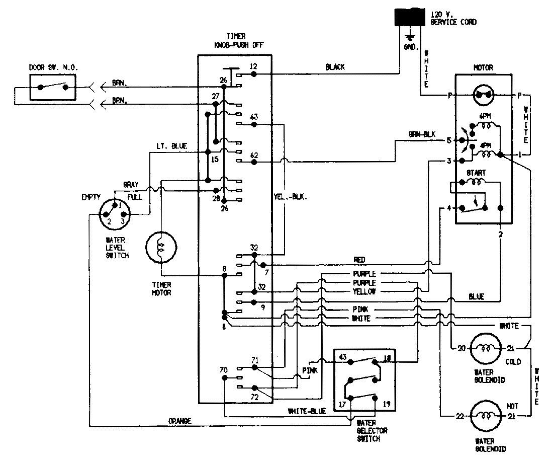
LATA200AAL 07 – WIRING INFORMATIONadmin2025-04-26T08:56:38+00:00LATA200AAL 07 – WIRING INFORMATION ProductsPositionProductNIMAY 15001235