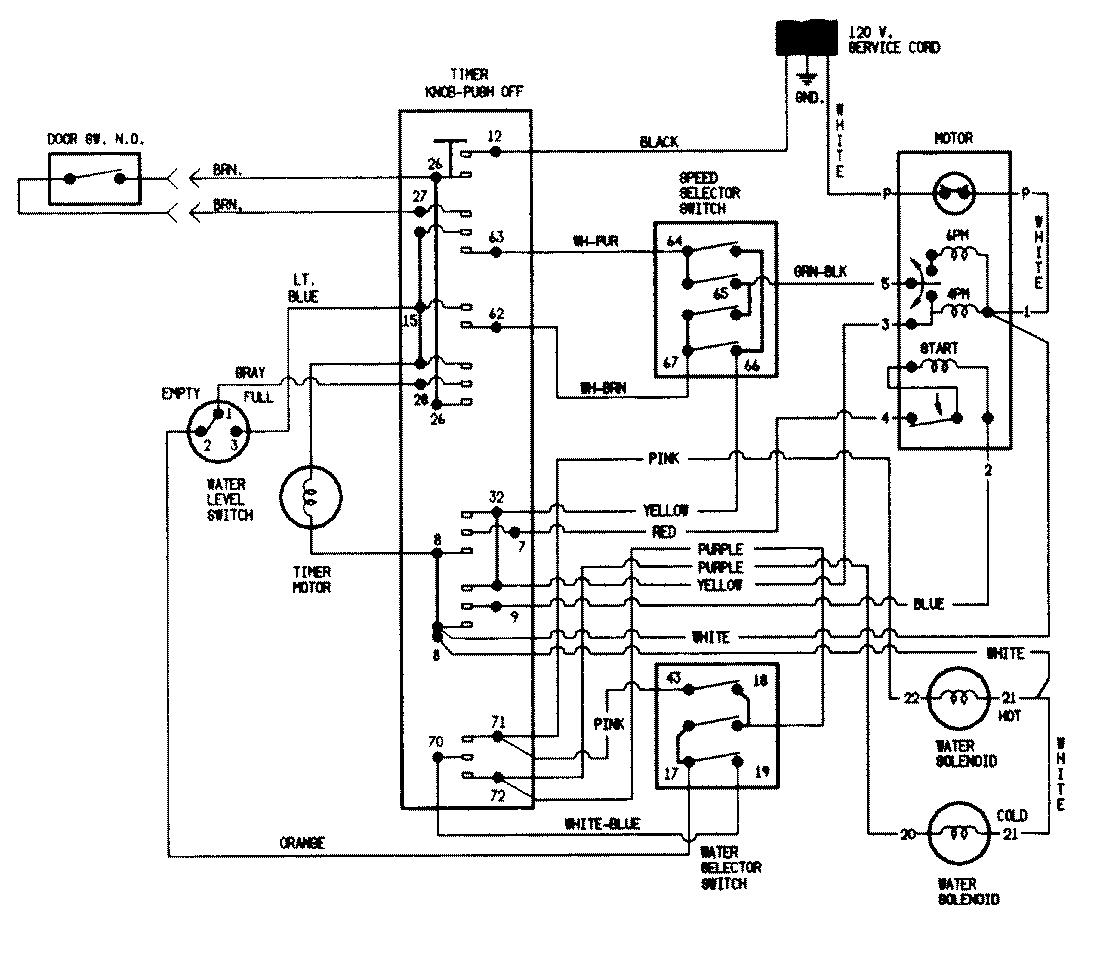
LATA300AGL 06 – WIRING INFORMATIONadmin2025-04-26T08:56:36+00:00LATA300AGL 06 – WIRING INFORMATION ProductsPositionProductNIMAY 15001238