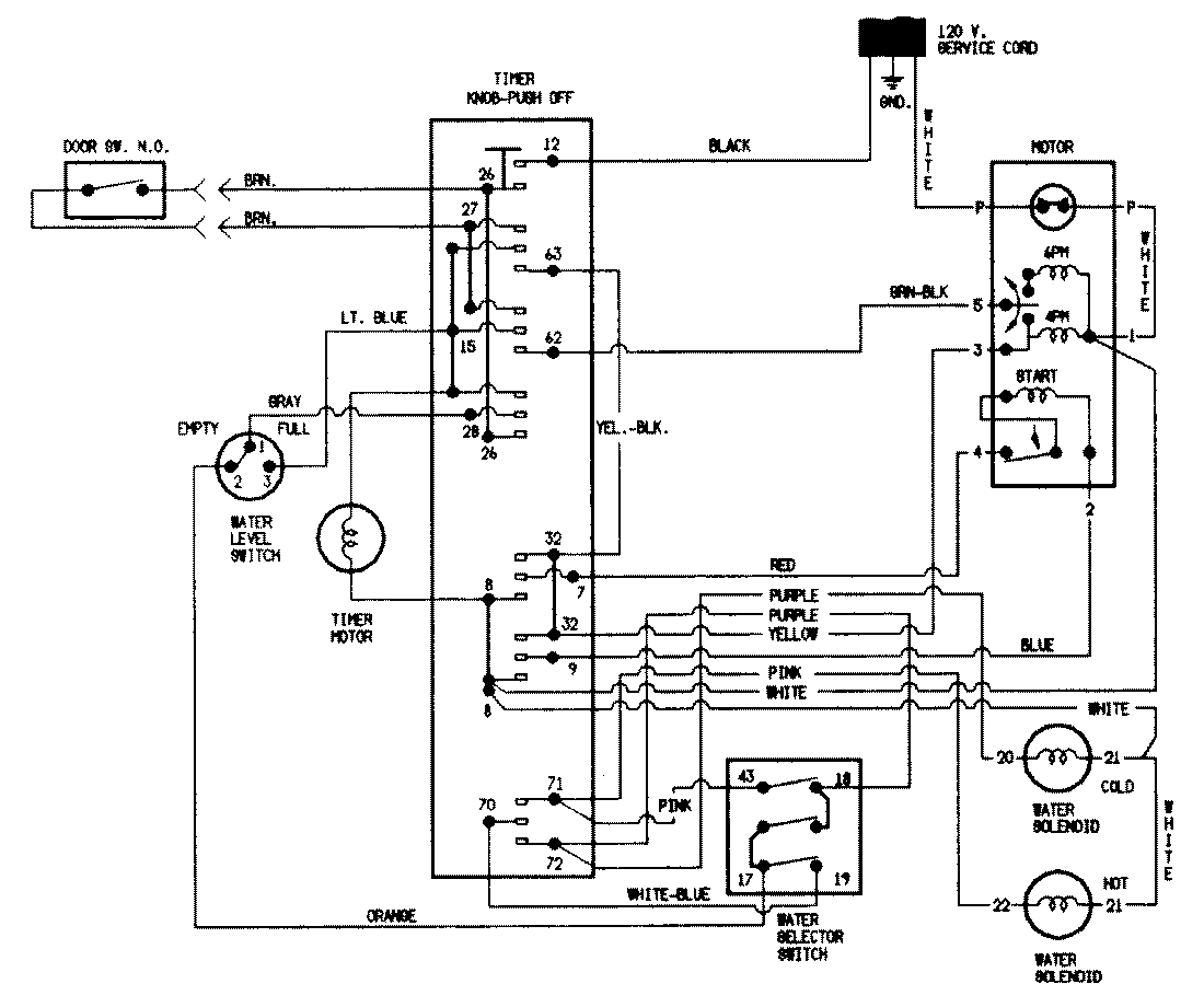
LATH100AKM 06 – WIRING INFORMATIONadmin2025-04-26T08:56:28+00:00LATH100AKM 06 – WIRING INFORMATION ProductsPositionProductNIMAY 15002002