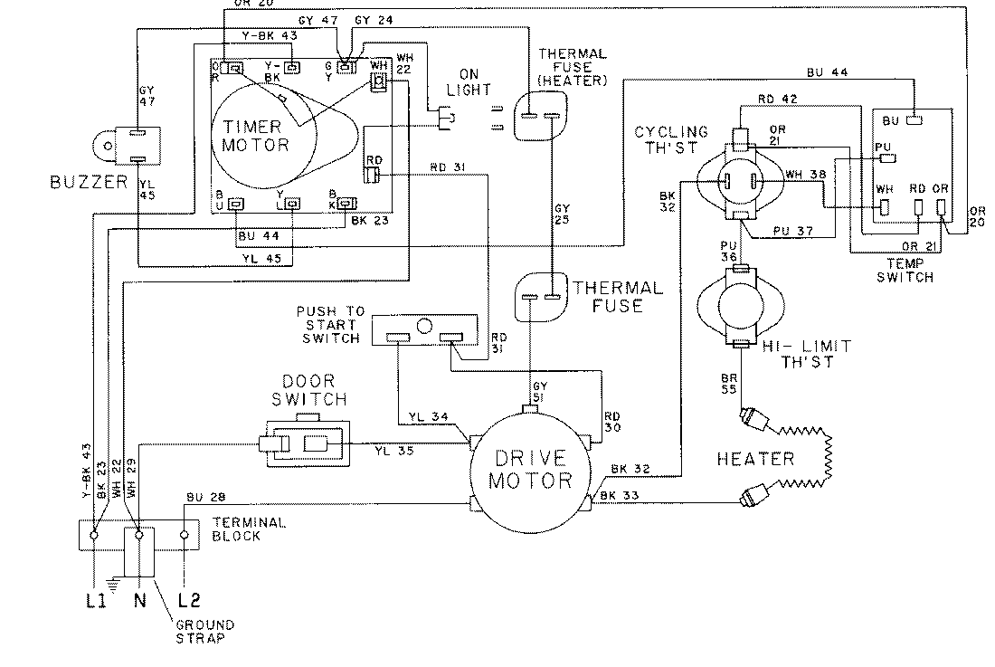
LDE7304ACL 08 – WIRING INFORMATION-LDE7304ACxadmin2025-04-26T08:56:33+00:00LDE7304ACL 08 – WIRING INFORMATION-LDE7304ACx ProductsPositionProductNIMAY 15001026NIMAY 15001595