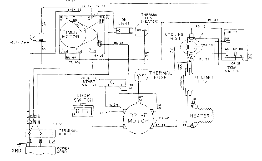
LDE7304ADE 08 – WIRING INFORMATION-LDE7304ADxadmin2025-04-26T08:56:34+00:00LDE7304ADE 08 – WIRING INFORMATION-LDE7304ADx ProductsPositionProductNIMAY 15001025NIMAY 15001614NIMAY 15001633