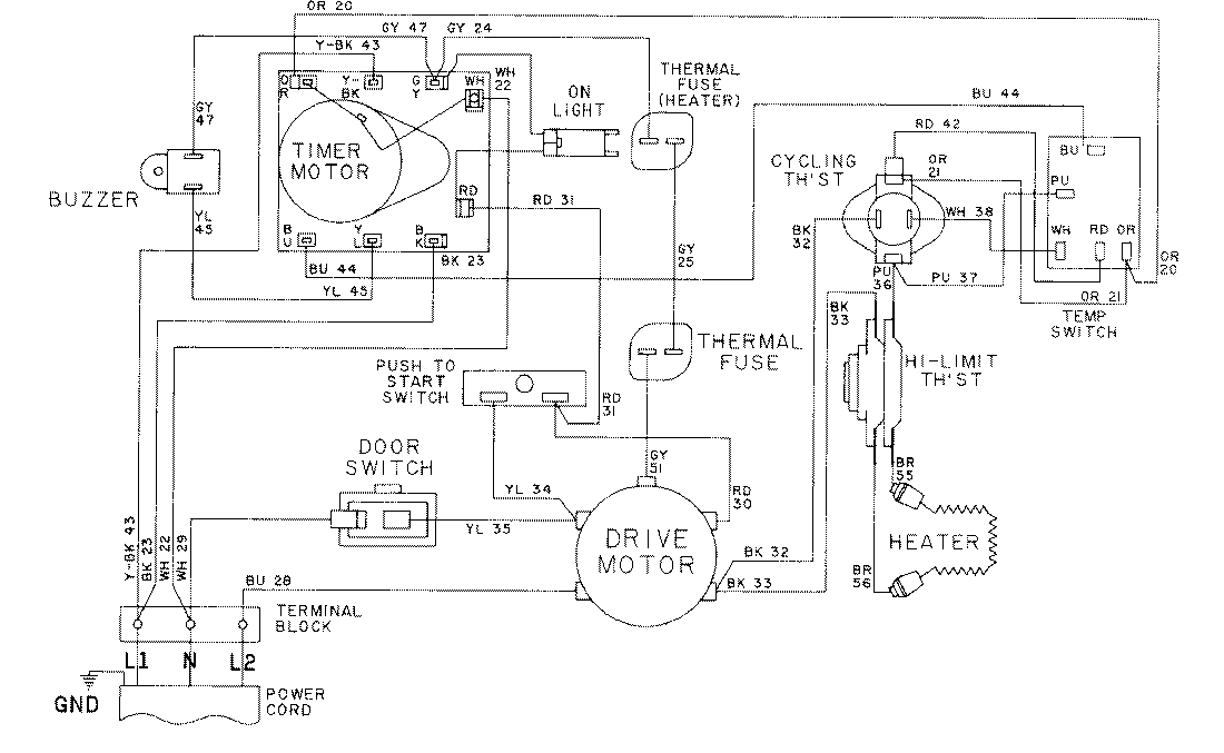
LDE7304ADL 08 – WIRING INFORMATION-LDE7304ADxadmin2025-04-26T08:56:33+00:00LDE7304ADL 08 – WIRING INFORMATION-LDE7304ADx ProductsPositionProductNIMAY 15001025NIMAY 15001614NIMAY 15001633