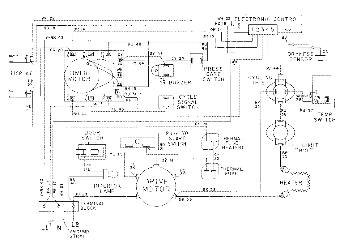
LDE8904ACL 08 – WIRING INFORMATION-LDE8904ACxadmin2025-04-26T08:56:58+00:00LDE8904ACL 08 – WIRING INFORMATION-LDE8904ACx ProductsPositionProductNIMAY 15001060NIMAY 15001581