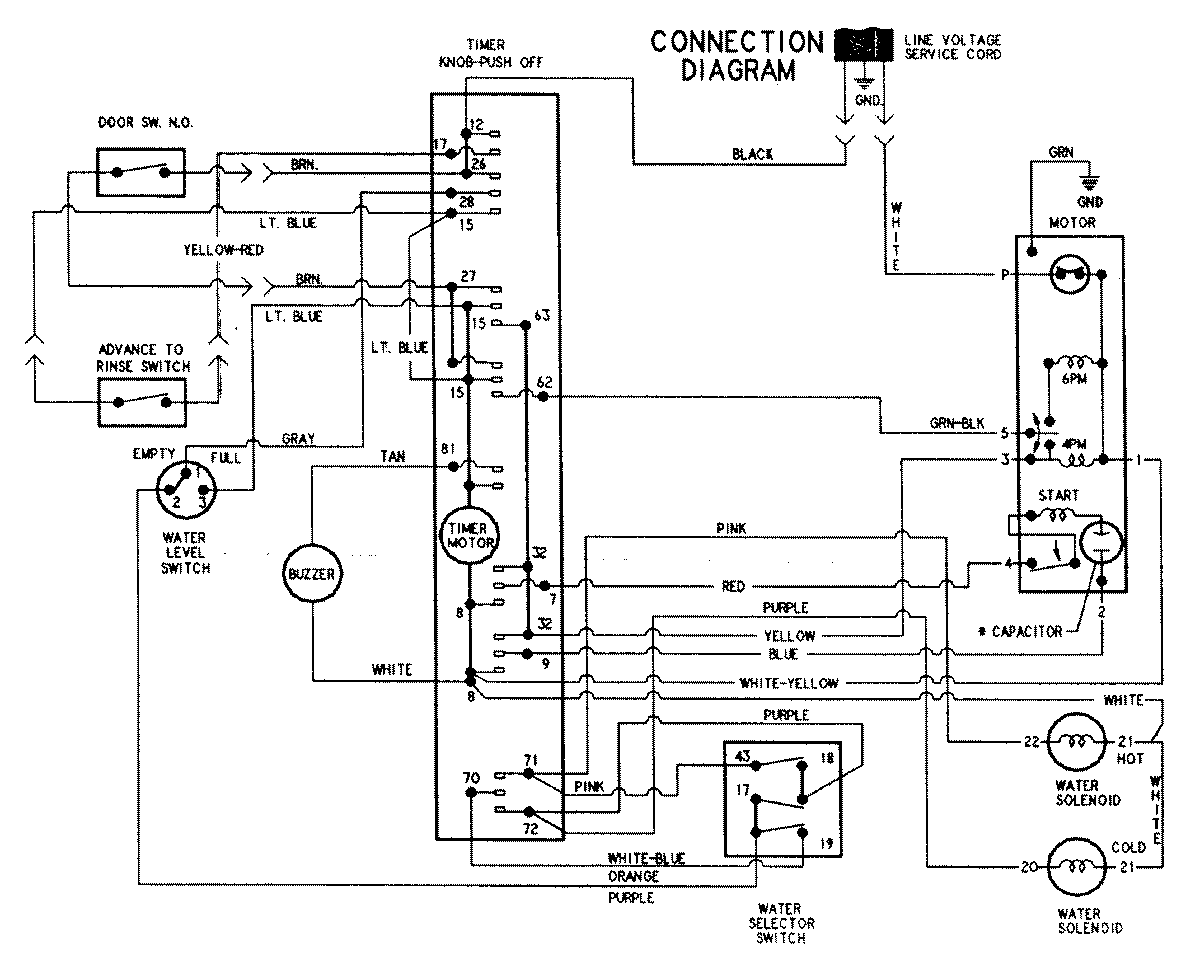
LNC6762A77 05 – WIRING INFORMATIONadmin2025-04-26T10:22:57+00:00LNC6762A77 05 – WIRING INFORMATION ProductsPositionProductNIMAY 15002612