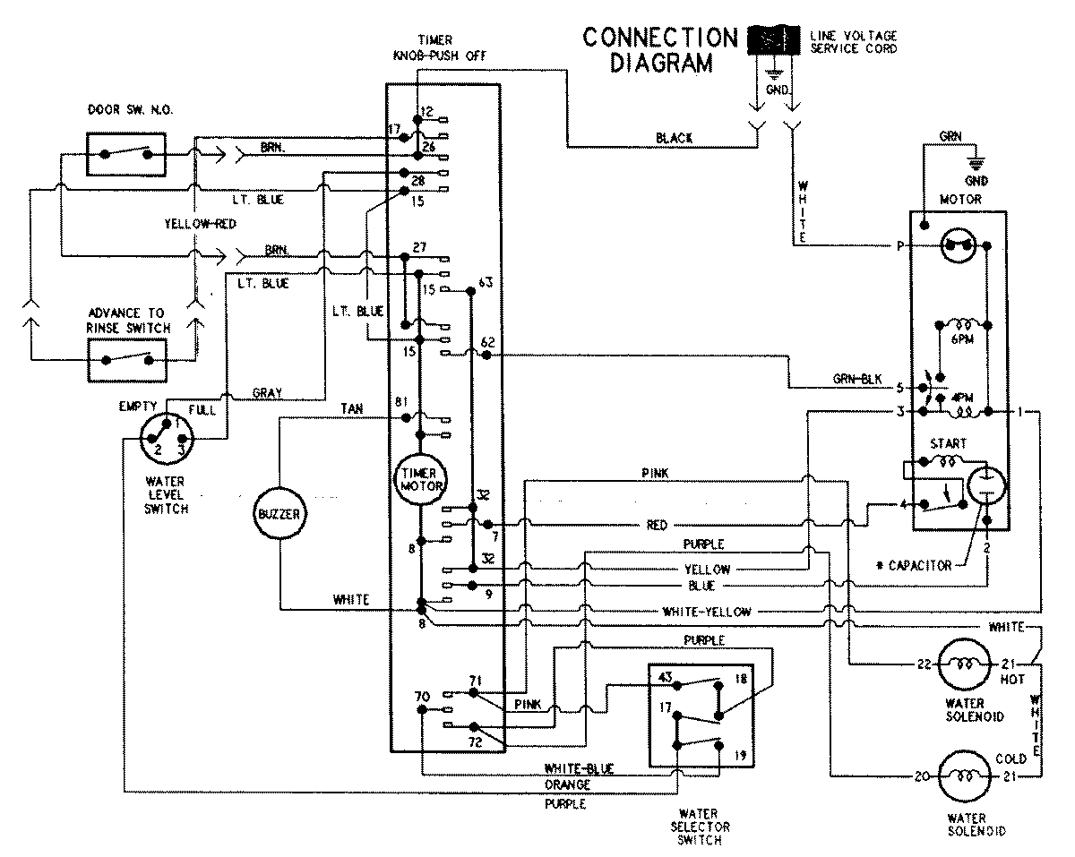
LNC6762B01 11 – WIRING INFORMATIONadmin2025-04-26T10:24:33+00:00LNC6762B01 11 – WIRING INFORMATION ProductsPositionProductNIMAY 15002612