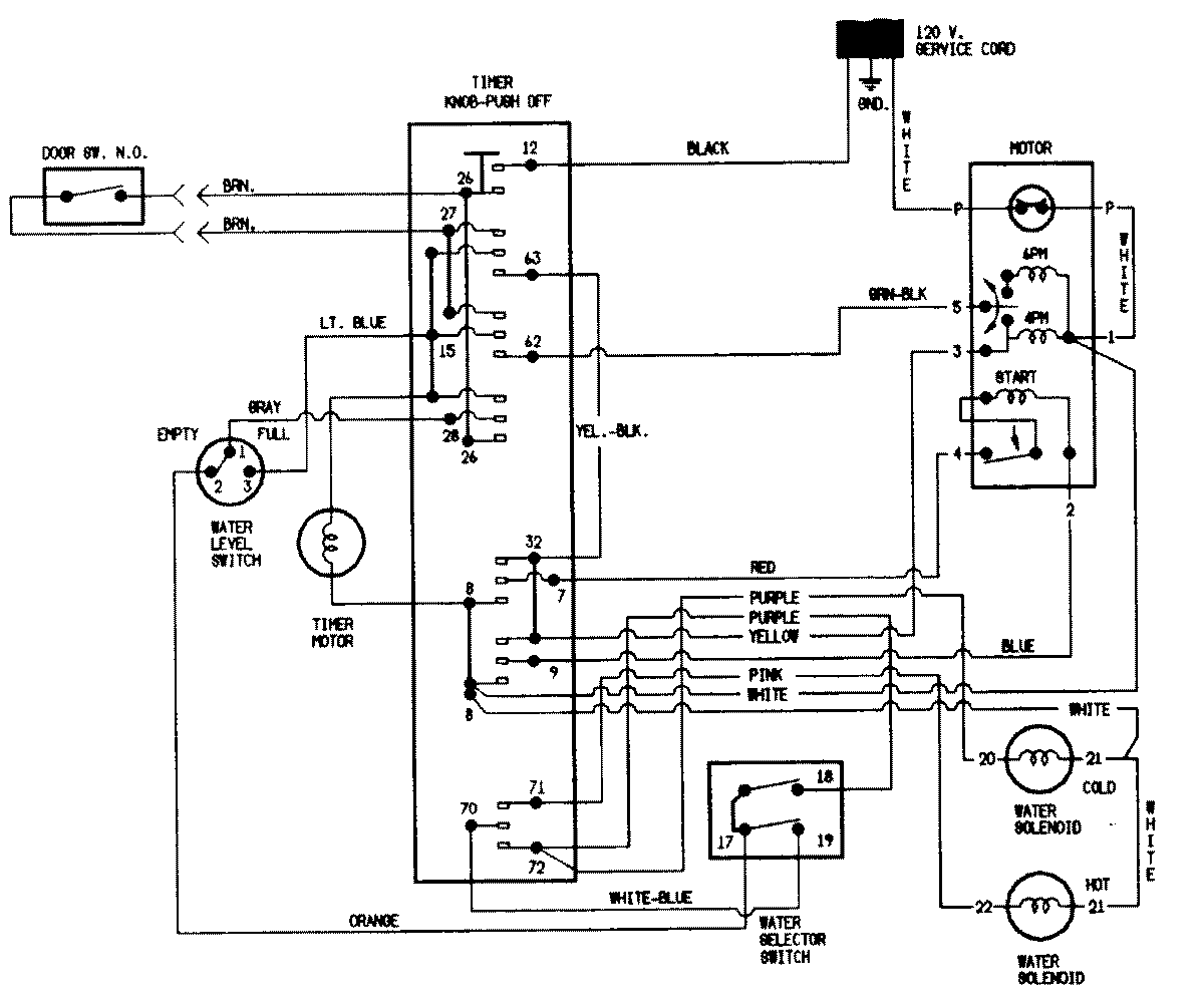
LWN202A 06 – WIRING INFORMATIONadmin2025-04-26T09:23:59+00:00LWN202A 06 – WIRING INFORMATION ProductsPositionProductNIMAY 15001243