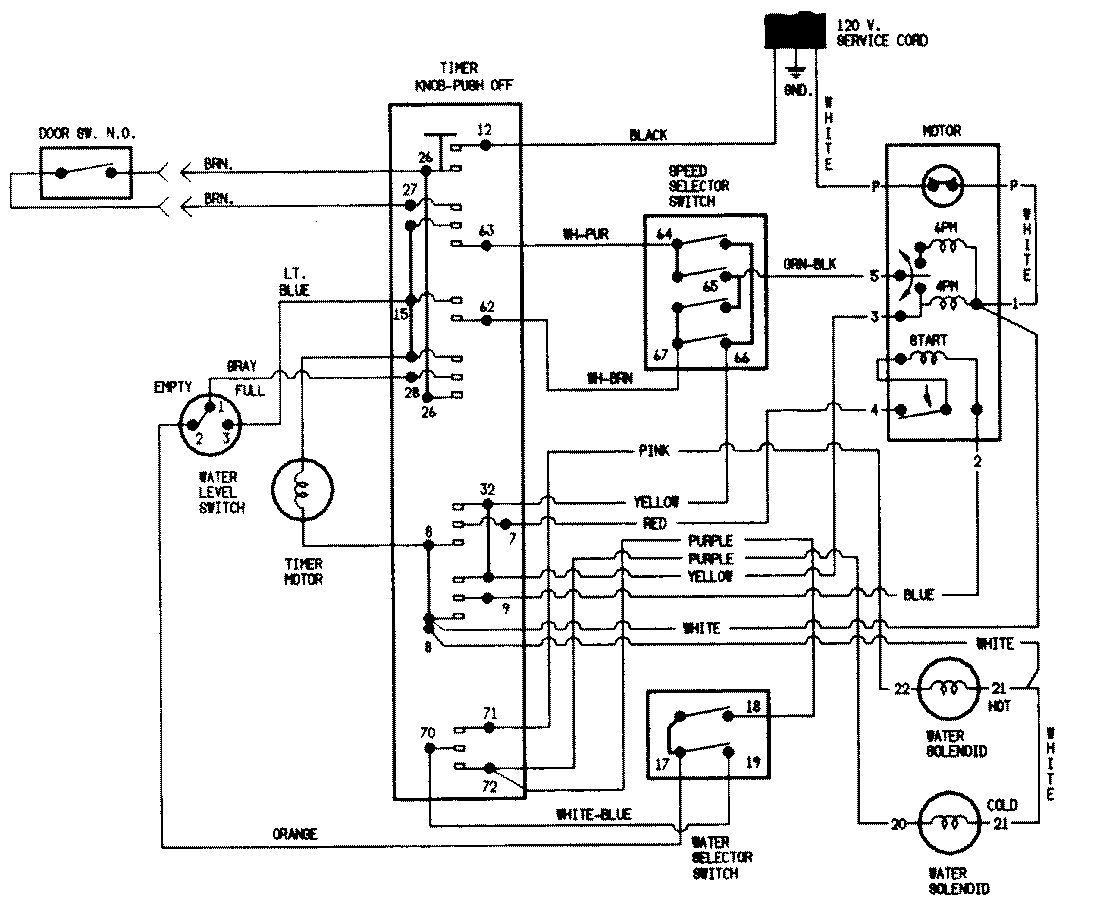
LWN203W 07 – WIRING INFORMATIONadmin2025-04-26T09:24:04+00:00LWN203W 07 – WIRING INFORMATION ProductsPositionProductNIMAY 15001242