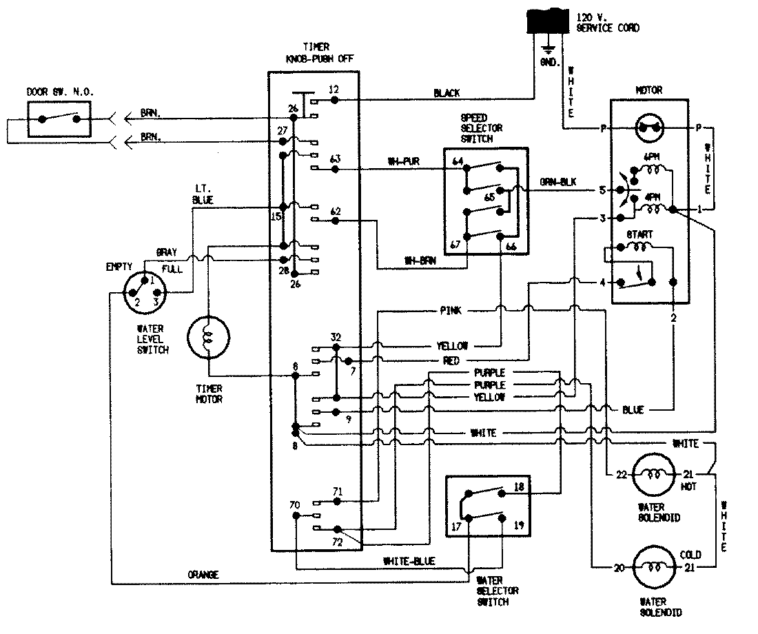
LWN203WC 06 – WIRING INFORMATIONadmin2025-04-26T09:21:43+00:00LWN203WC 06 – WIRING INFORMATION ProductsPositionProductNIMAY 15001242