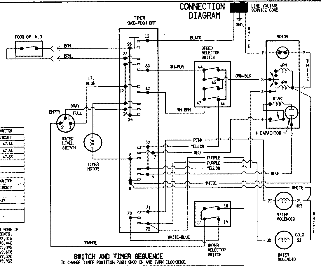
LWP223V 07 – WIRING INFORMATIONadmin2025-04-26T09:22:46+00:00LWP223V 07 – WIRING INFORMATION ProductsPositionProductNIMAY 15001242NIMAY 15001896