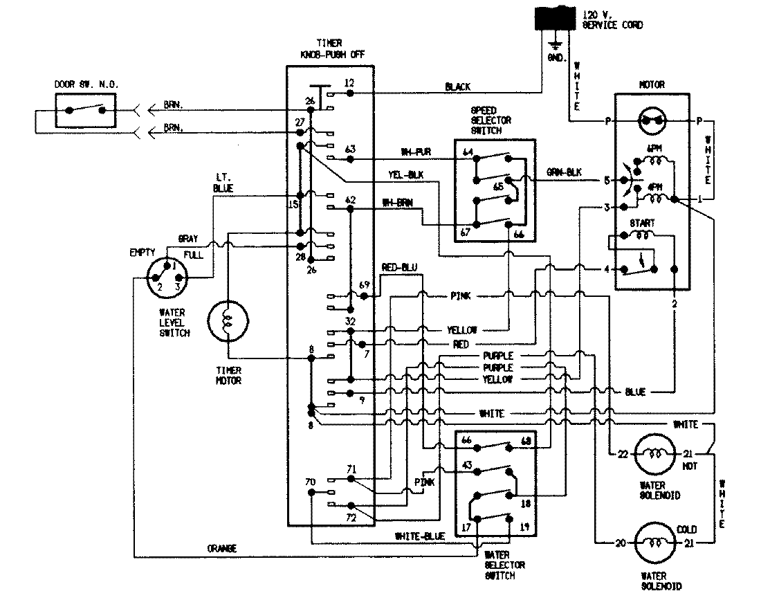
LWP224V 08 – WIRING INFORMATIONadmin2025-04-26T09:22:52+00:00LWP224V 08 – WIRING INFORMATION ProductsPositionProductNIMAY 15001118