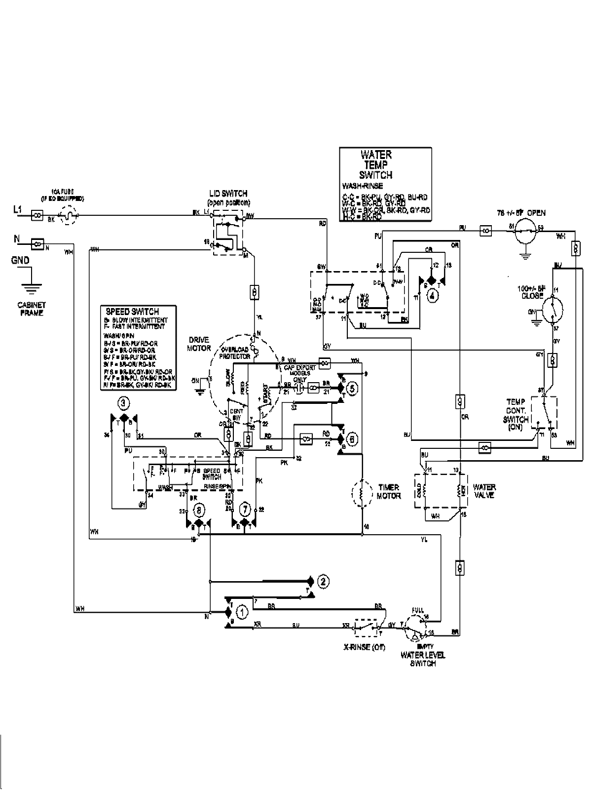
MAV8557AWQ 08 – WIRING INFORMATION

MAV8557AWQ 08 – WIRING INFORMATION

Products

PositionProduct
NIMAY 15003206