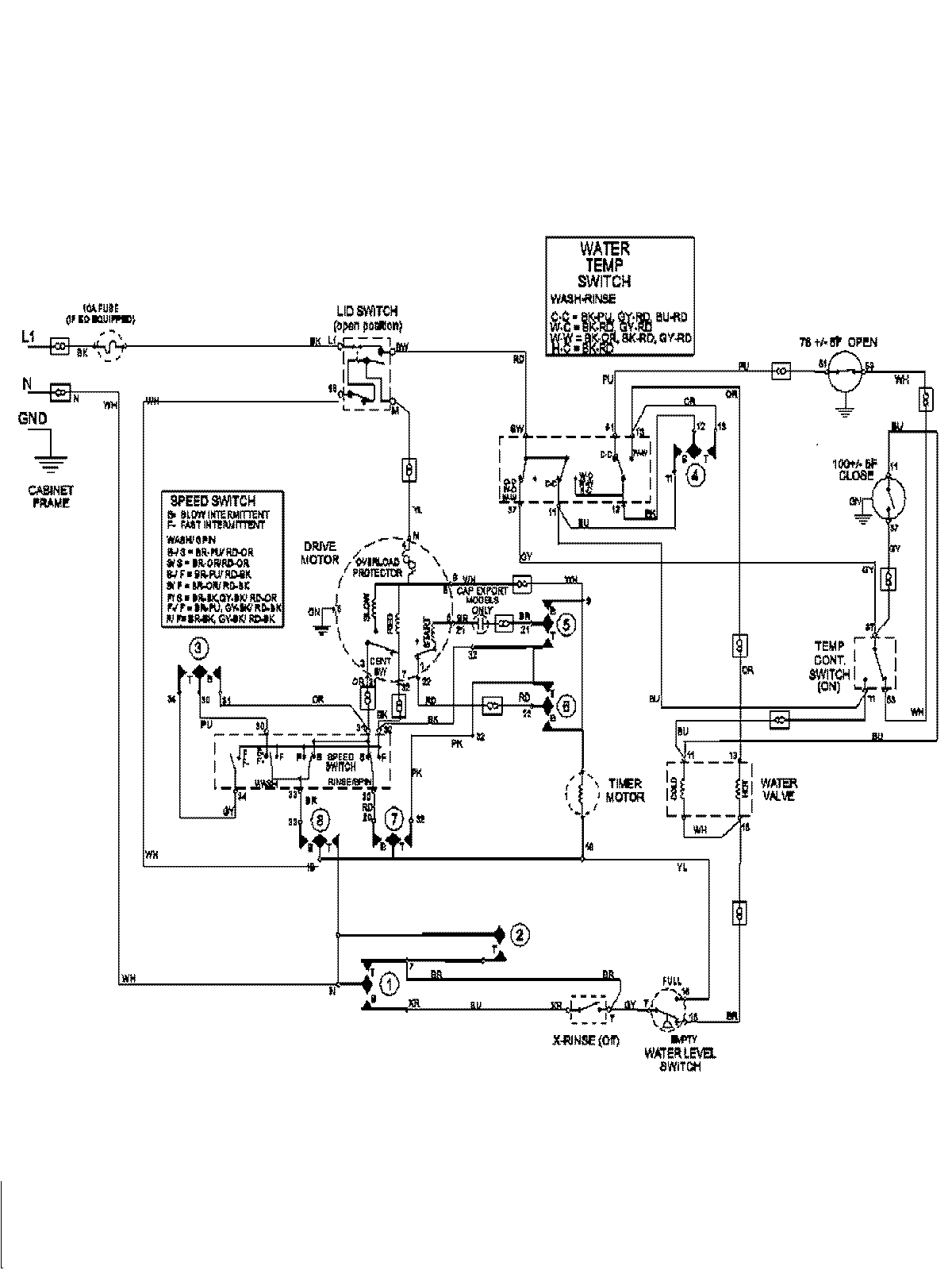
MAV8557AWW 08 – WIRING INFORMATIONadmin2025-04-26T13:09:11+00:00MAV8557AWW 08 – WIRING INFORMATION ProductsPositionProductNIMAY 15003206