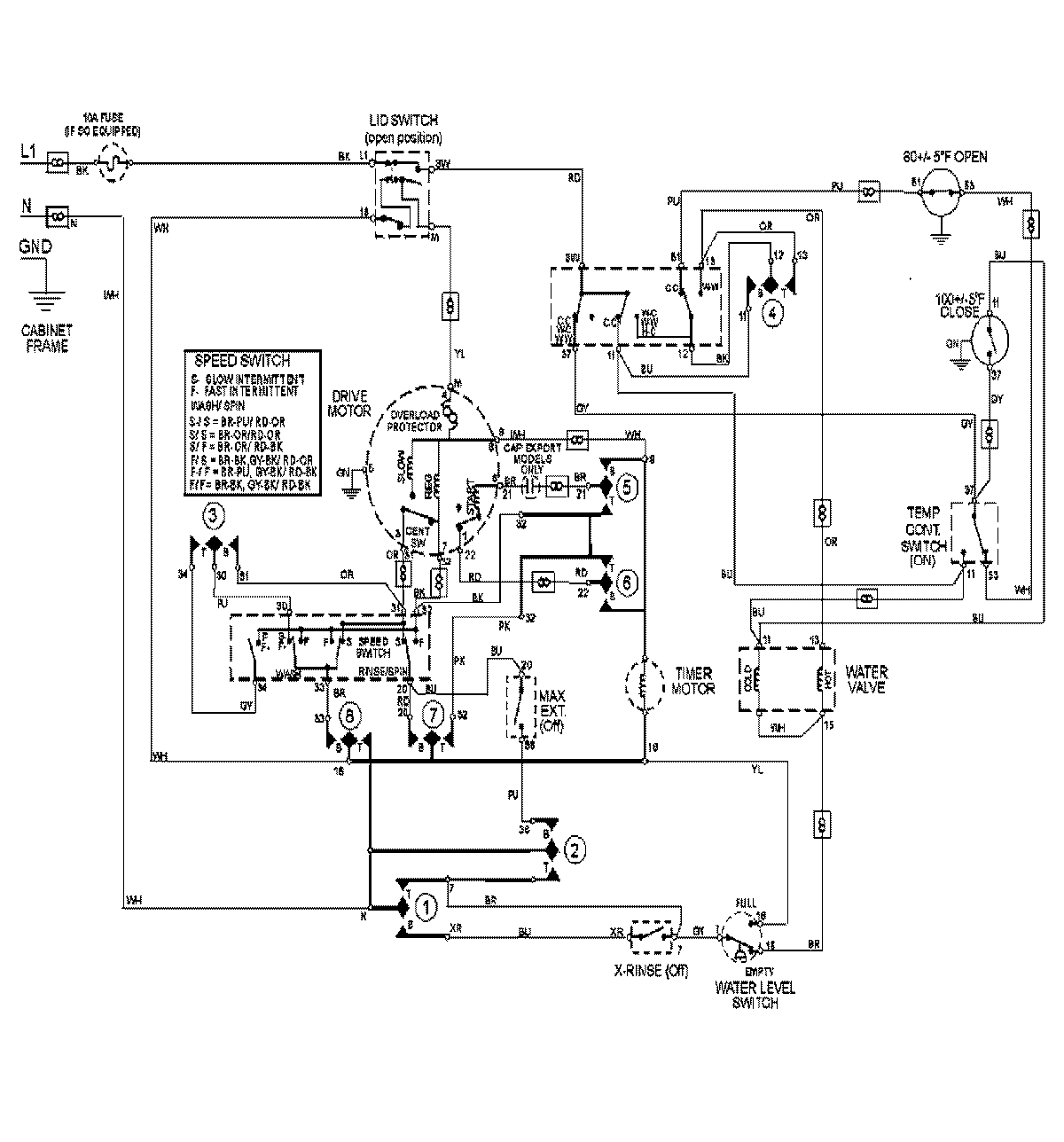
MAV8601AWQ 08 – WIRING INFORMATIONadmin2025-04-26T13:04:54+00:00MAV8601AWQ 08 – WIRING INFORMATION ProductsPositionProductNIMAY 15003073