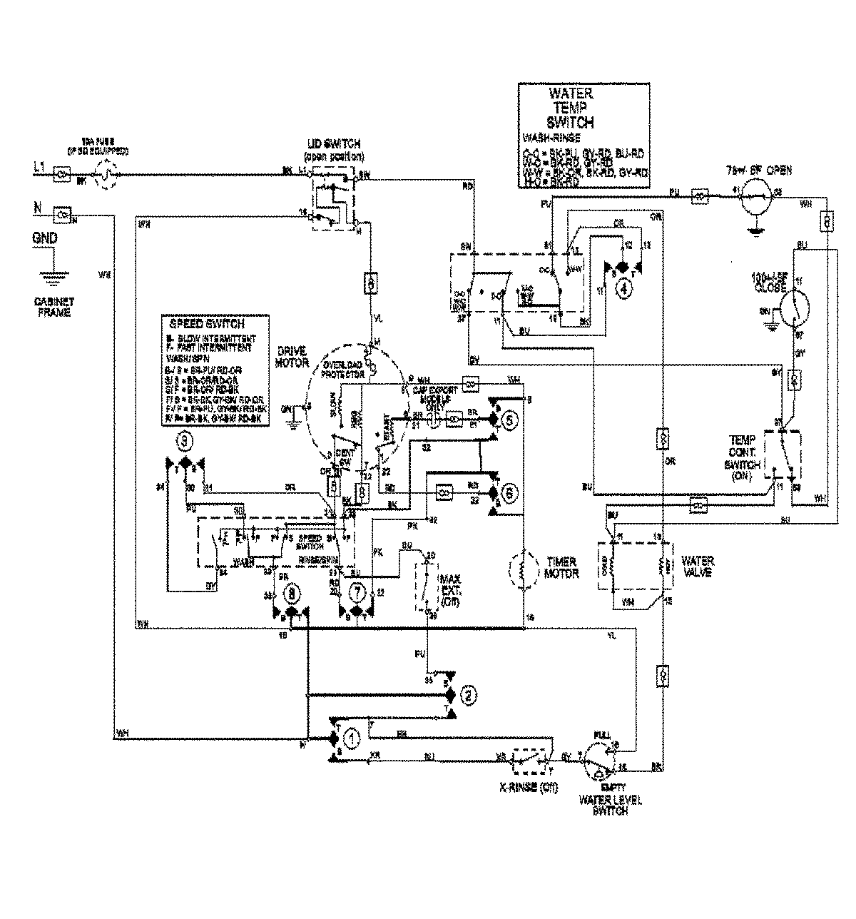
MAV8601AWQ 09 – WIRING INFORMATIONadmin2025-04-26T13:05:56+00:00MAV8601AWQ 09 – WIRING INFORMATION ProductsPositionProductNIMAY 15003415