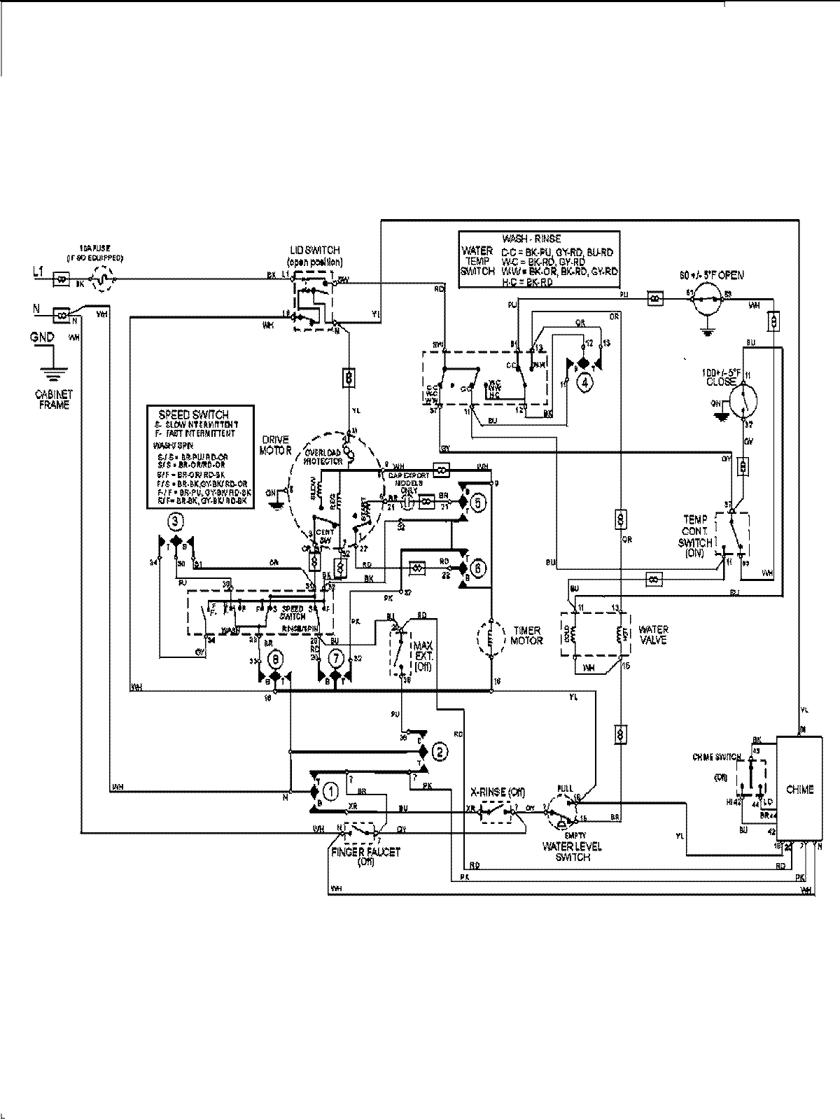
MAV9750AWQ 08 – WIRING INFORMATIONadmin2025-04-26T13:05:57+00:00MAV9750AWQ 08 – WIRING INFORMATION ProductsPositionProductNIMAY 15003016