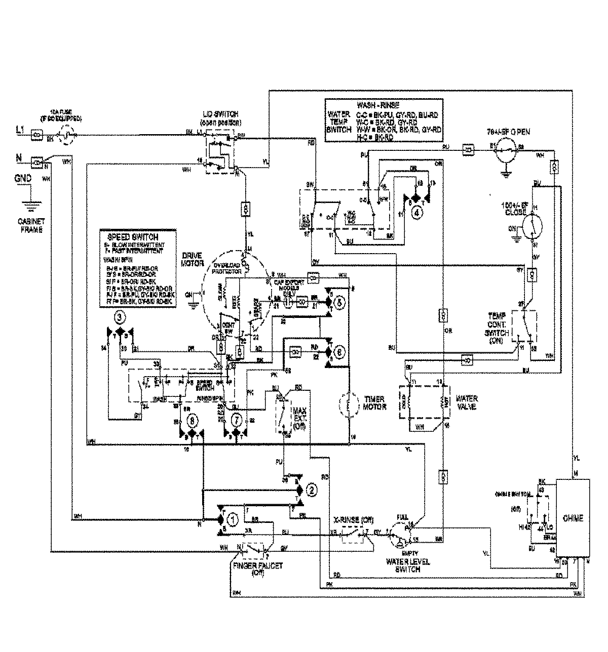
MAV9750AWW 09 – WIRING INFORMATION

MAV9750AWW 09 – WIRING INFORMATION

Products

PositionProduct
NIMAY 15003416