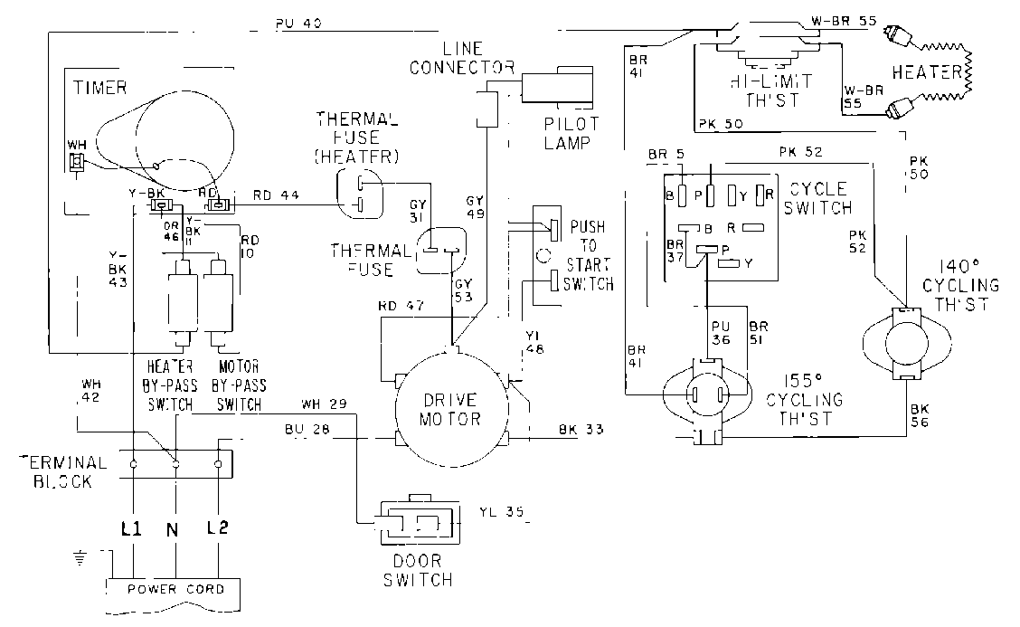
MDE10CSADL 09 – WIRING INFORMATIONadmin2025-04-26T10:08:29+00:00MDE10CSADL 09 – WIRING INFORMATION ProductsPositionProduct001DOWEL PIN FOR HANDLE