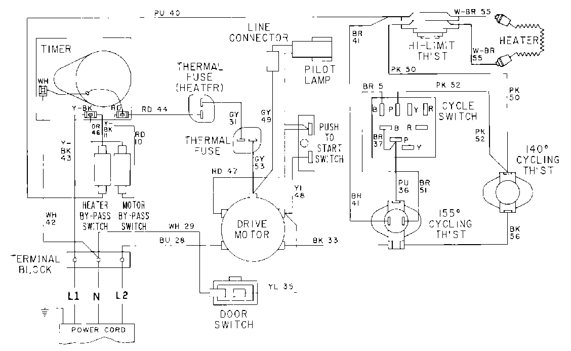
MDE10CSADW 09 – WIRING INFORMATIONadmin2025-04-26T10:07:09+00:00MDE10CSADW 09 – WIRING INFORMATION ProductsPositionProduct001DOWEL PIN FOR HANDLE