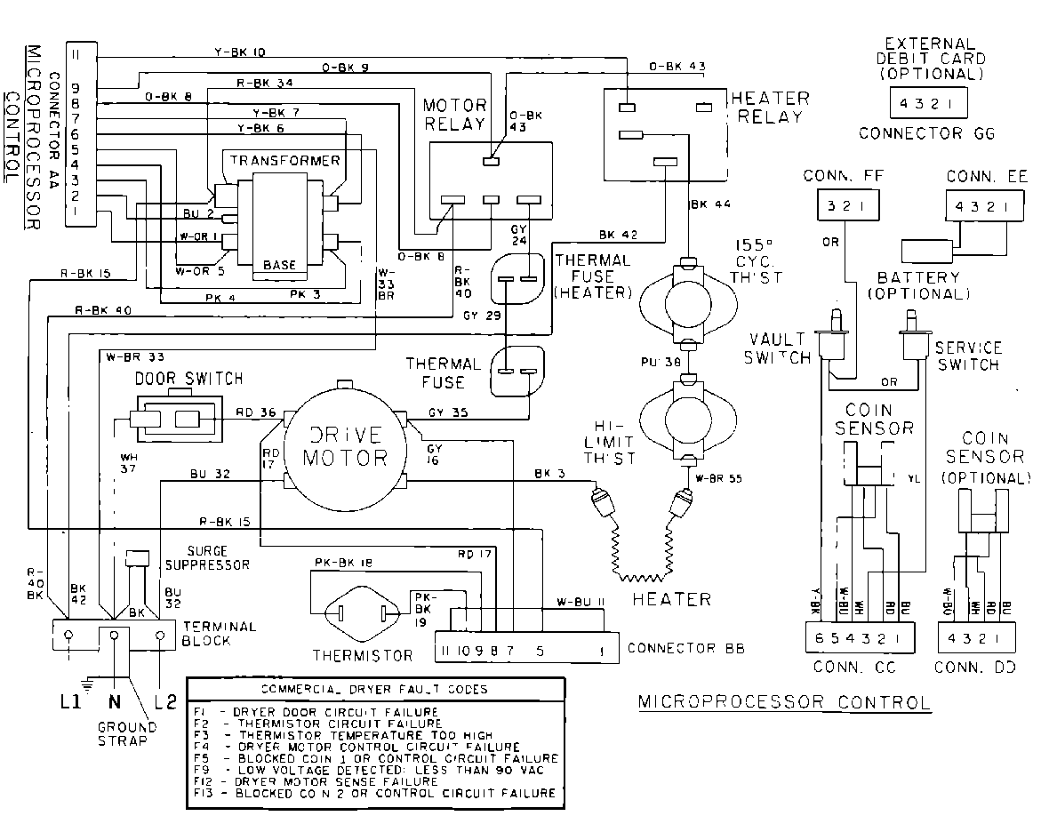
MDE12PDAEW 09 – WIRING INFORMATIONadmin2025-04-26T10:10:33+00:00MDE12PDAEW 09 – WIRING INFORMATION ProductsPositionProduct001DOWEL PIN FOR HANDLE