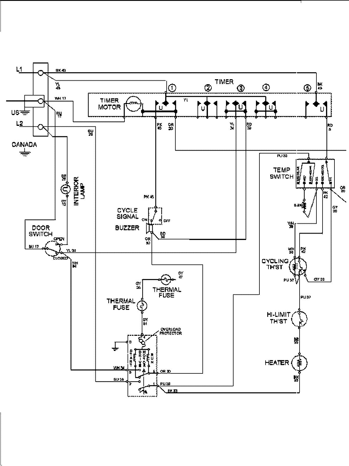
MDE6400AYW 08 – WIRING INFORMATIONadmin2025-04-26T09:59:26+00:00MDE6400AYW 08 – WIRING INFORMATION ProductsPositionProduct1MAY 15003277