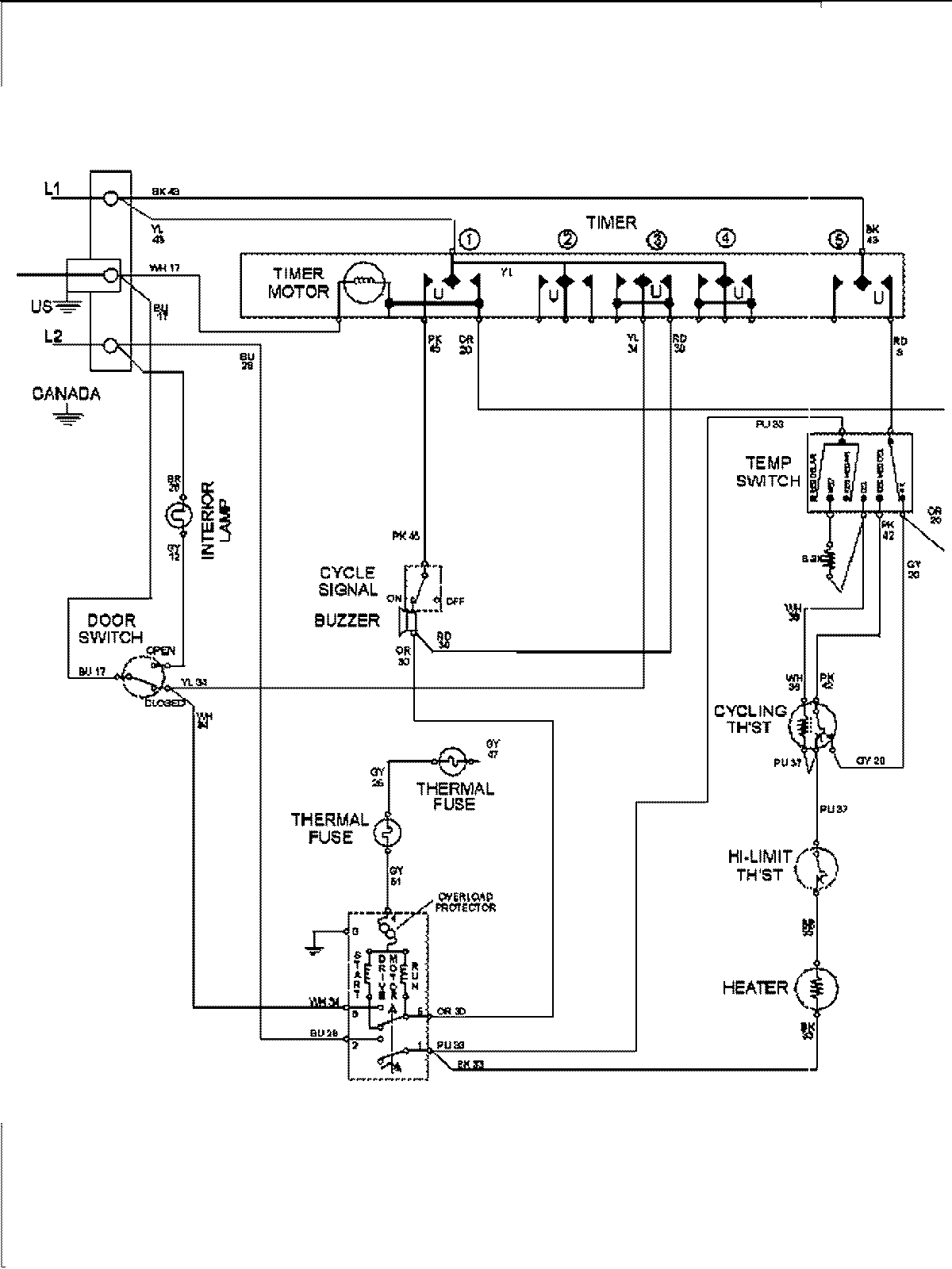
MDE6400AZW 08 – WIRING INFORMATION

MDE6400AZW 08 – WIRING INFORMATION

Products

PositionProduct
1MAY 15003277