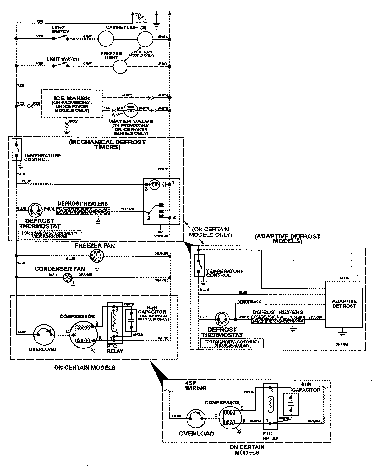
MTB1950GRW 12 – WIRING INFORMATIONadmin2025-04-26T11:33:58+00:00MTB1950GRW 12 – WIRING INFORMATION ProductsPositionProductNIMAY 15002787