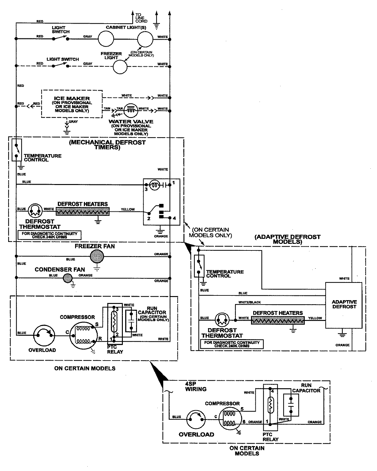
MTB1956FEQ 10 – WIRING INFORMATIONadmin2025-04-26T12:09:24+00:00MTB1956FEQ 10 – WIRING INFORMATION ProductsPositionProductNIMAY 15002787