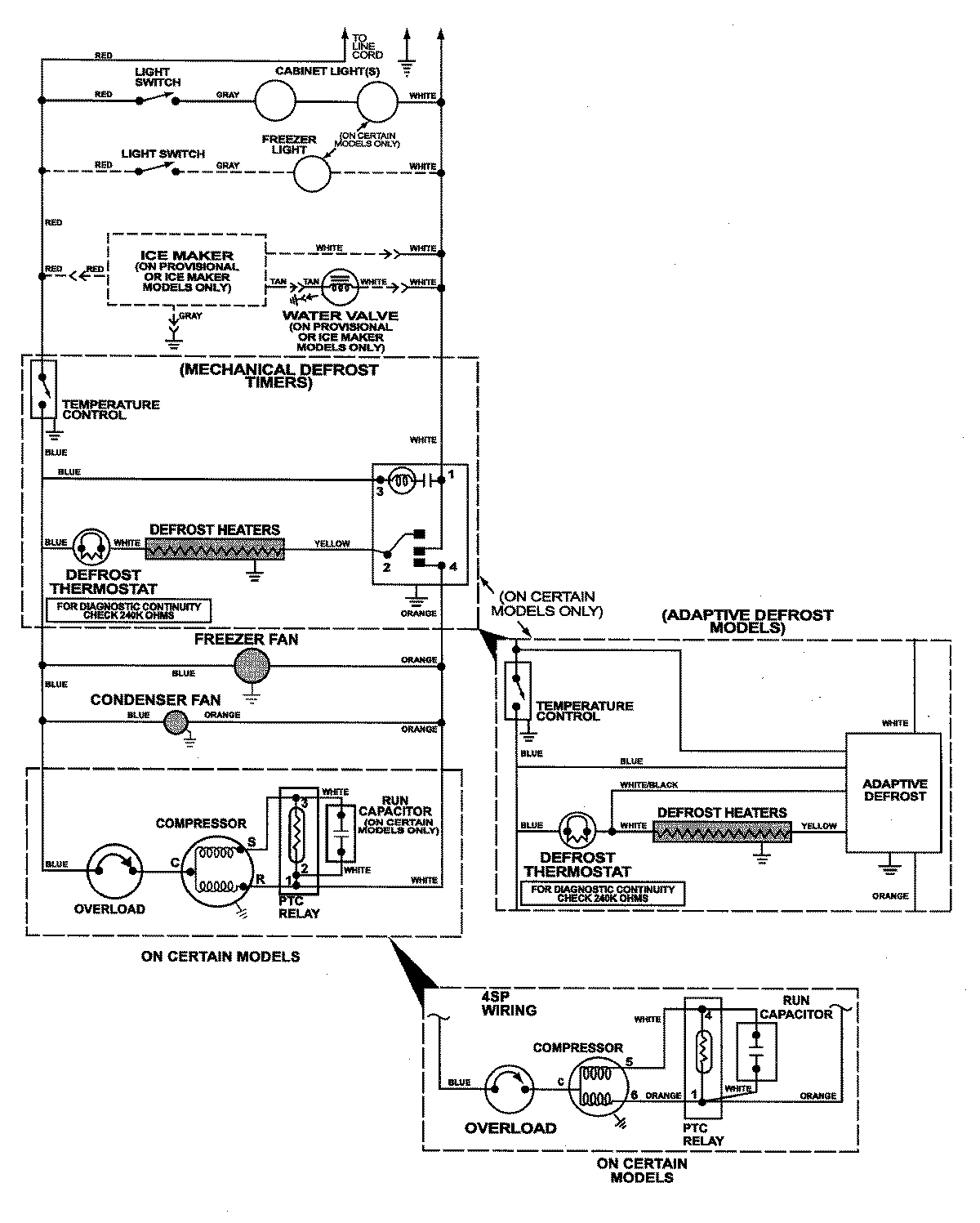
MTB1956GEB 14 – WIRING INFORMATIONadmin2025-04-26T12:11:31+00:00MTB1956GEB 14 – WIRING INFORMATION ProductsPositionProductNIMAY 15002787