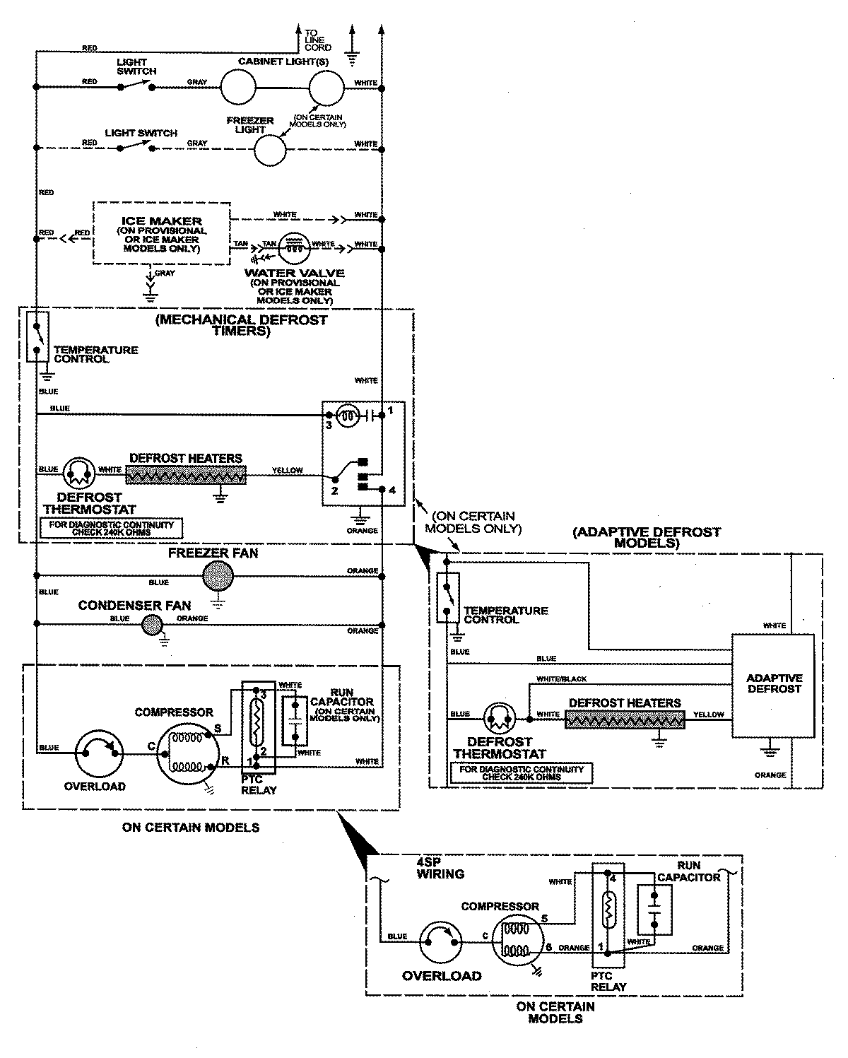
MTB1972HRQ 11 – WIRING INFORMATIONadmin2025-04-26T12:13:05+00:00MTB1972HRQ 11 – WIRING INFORMATION ProductsPositionProductNIMAY 15002787