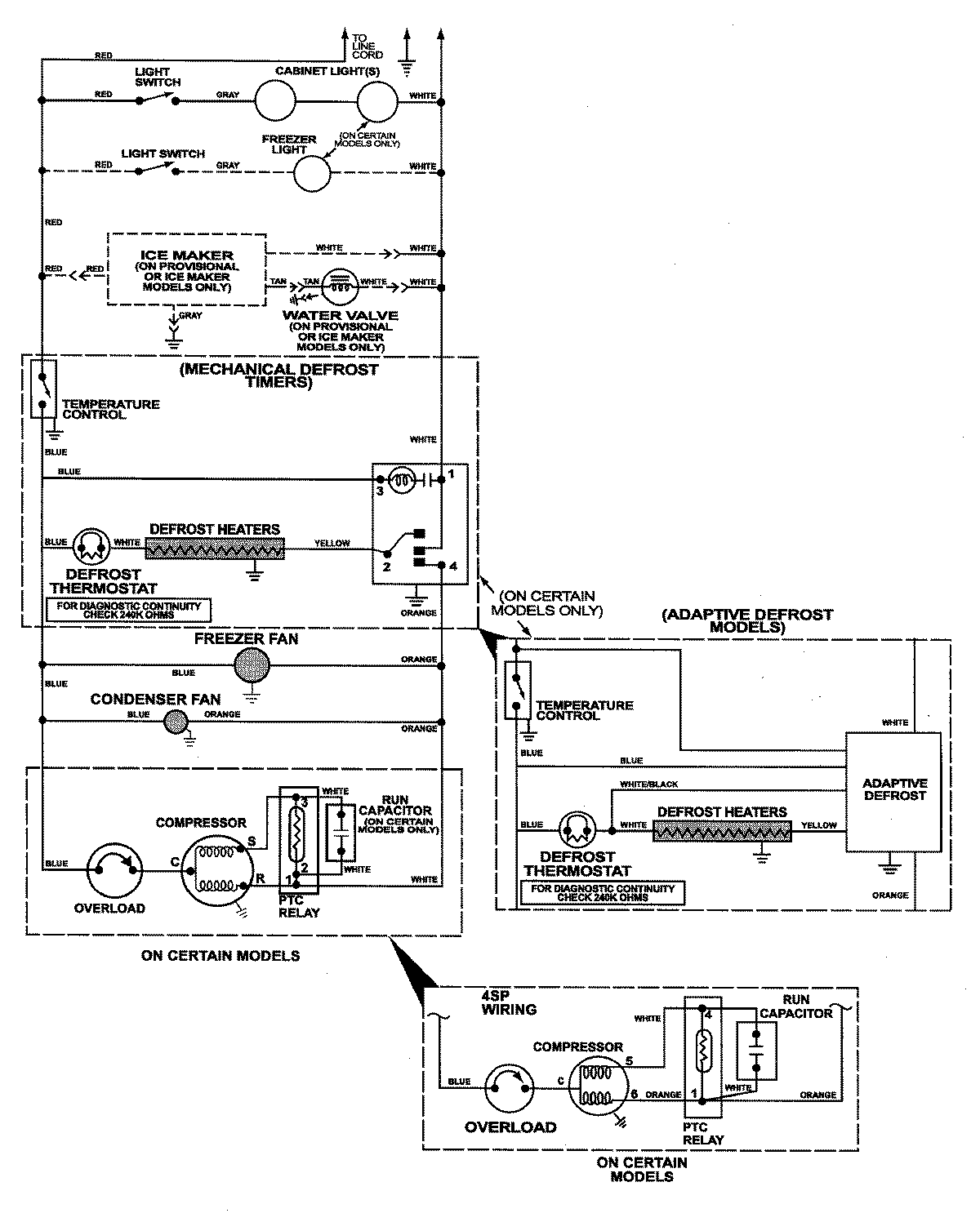
MTB1976HRW 12 – WIRING INFORMATIONadmin2025-04-26T12:12:57+00:00MTB1976HRW 12 – WIRING INFORMATION ProductsPositionProductNIMAY 15002787