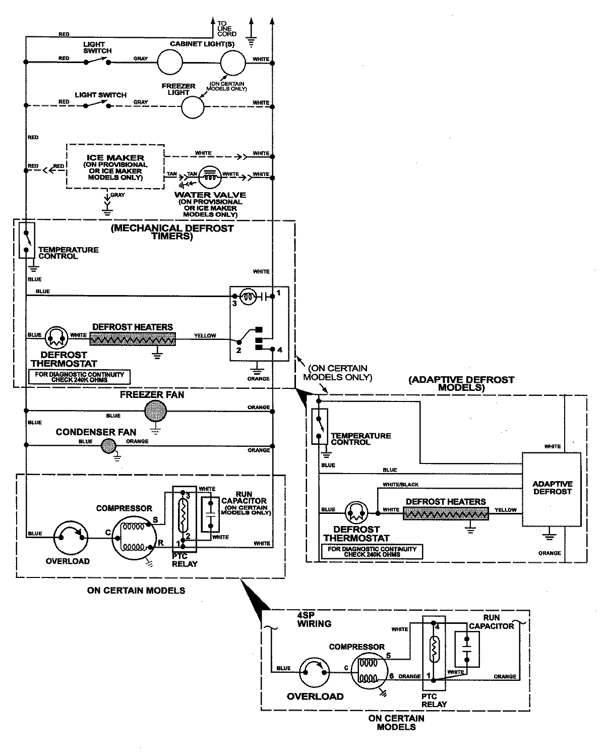
MTB2150FRW 10 – WIRING INFORMATIONadmin2025-04-26T12:09:46+00:00MTB2150FRW 10 – WIRING INFORMATION ProductsPositionProductNIMAY 15002787