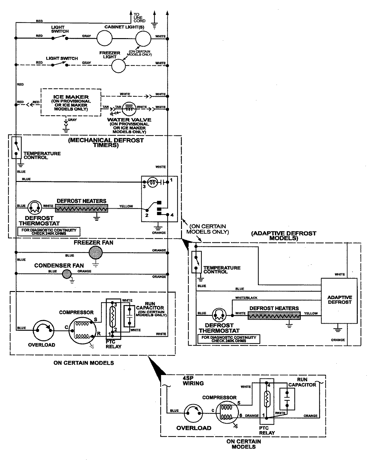
MTB2150GRW 10 – WIRING INFORMATIONadmin2025-04-26T12:12:22+00:00MTB2150GRW 10 – WIRING INFORMATION ProductsPositionProductNIMAY 15002787