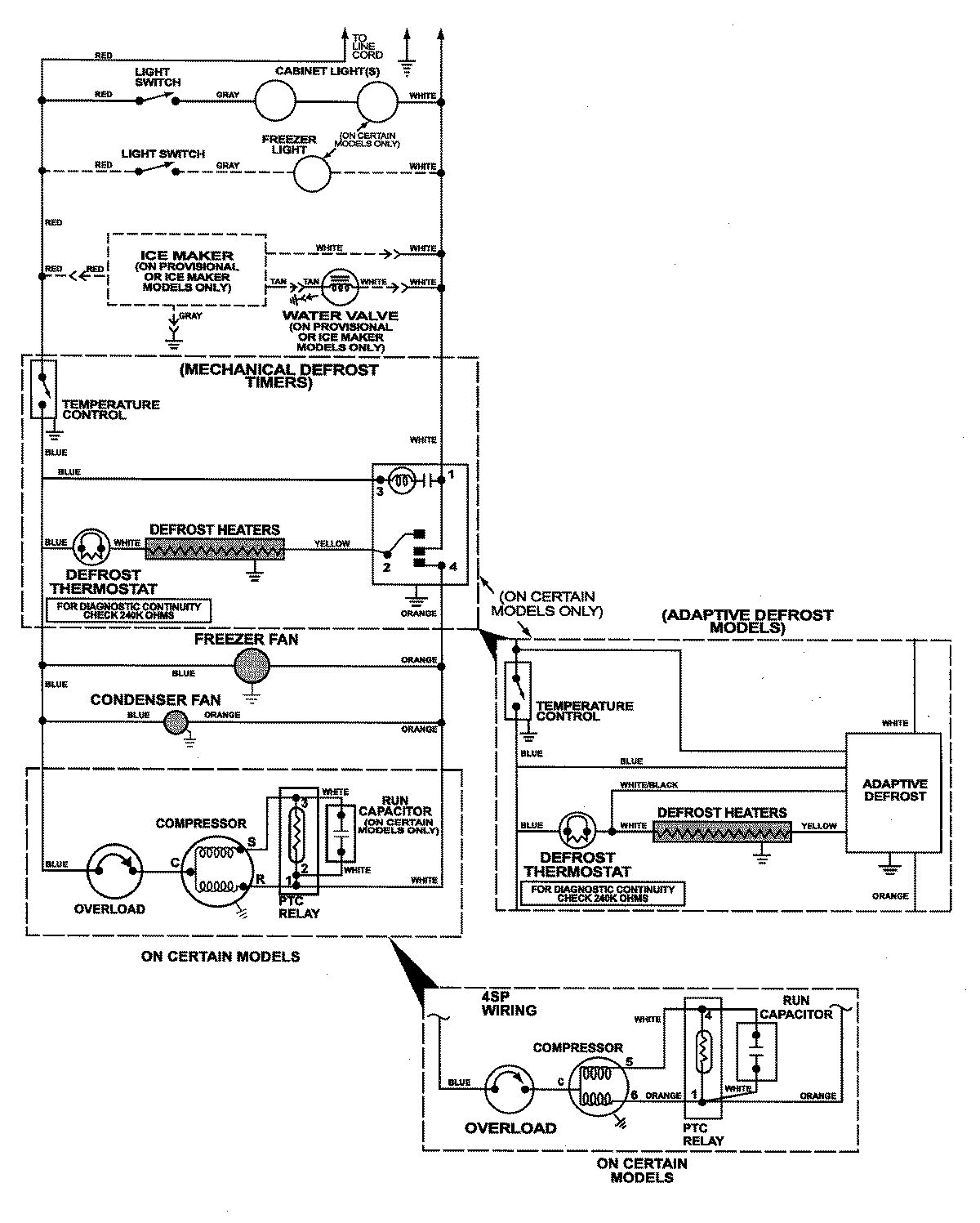
MTB2156FEB 10 – WIRING INFORMATIONadmin2025-04-26T12:11:30+00:00MTB2156FEB 10 – WIRING INFORMATION ProductsPositionProductNIMAY 15002787