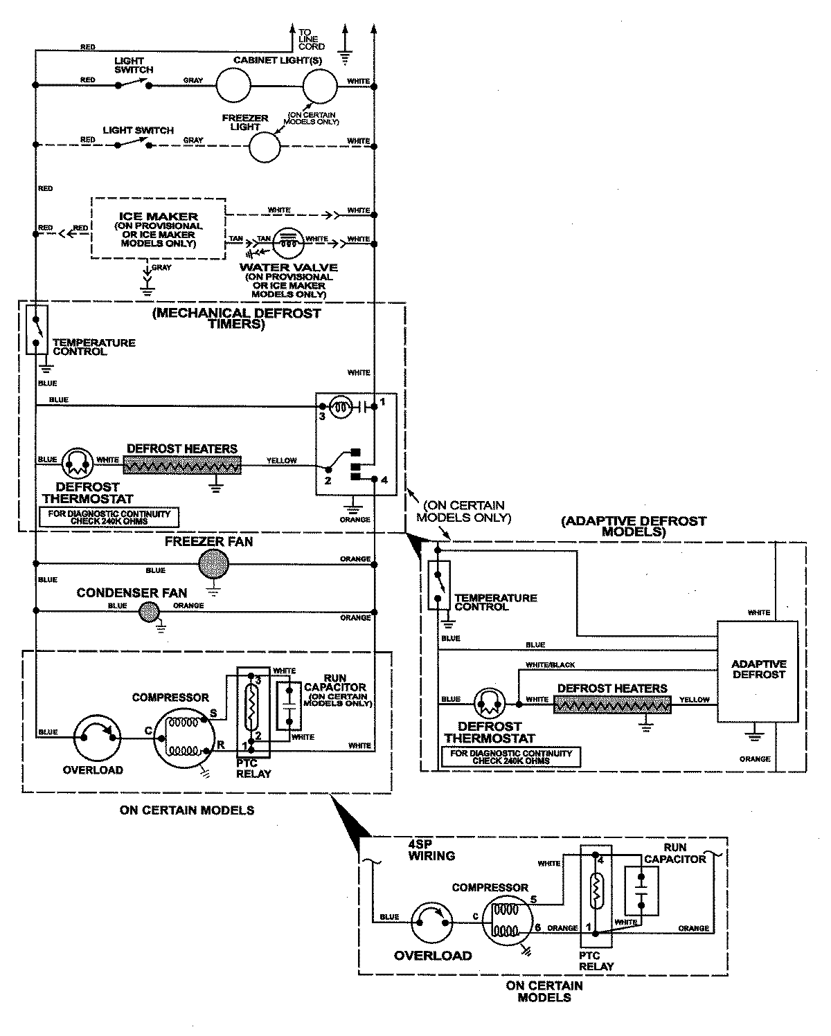
MTB2156GEQ 12 – WIRING INFORMATIONadmin2025-04-26T12:11:49+00:00MTB2156GEQ 12 – WIRING INFORMATION ProductsPositionProductNIMAY 15002787