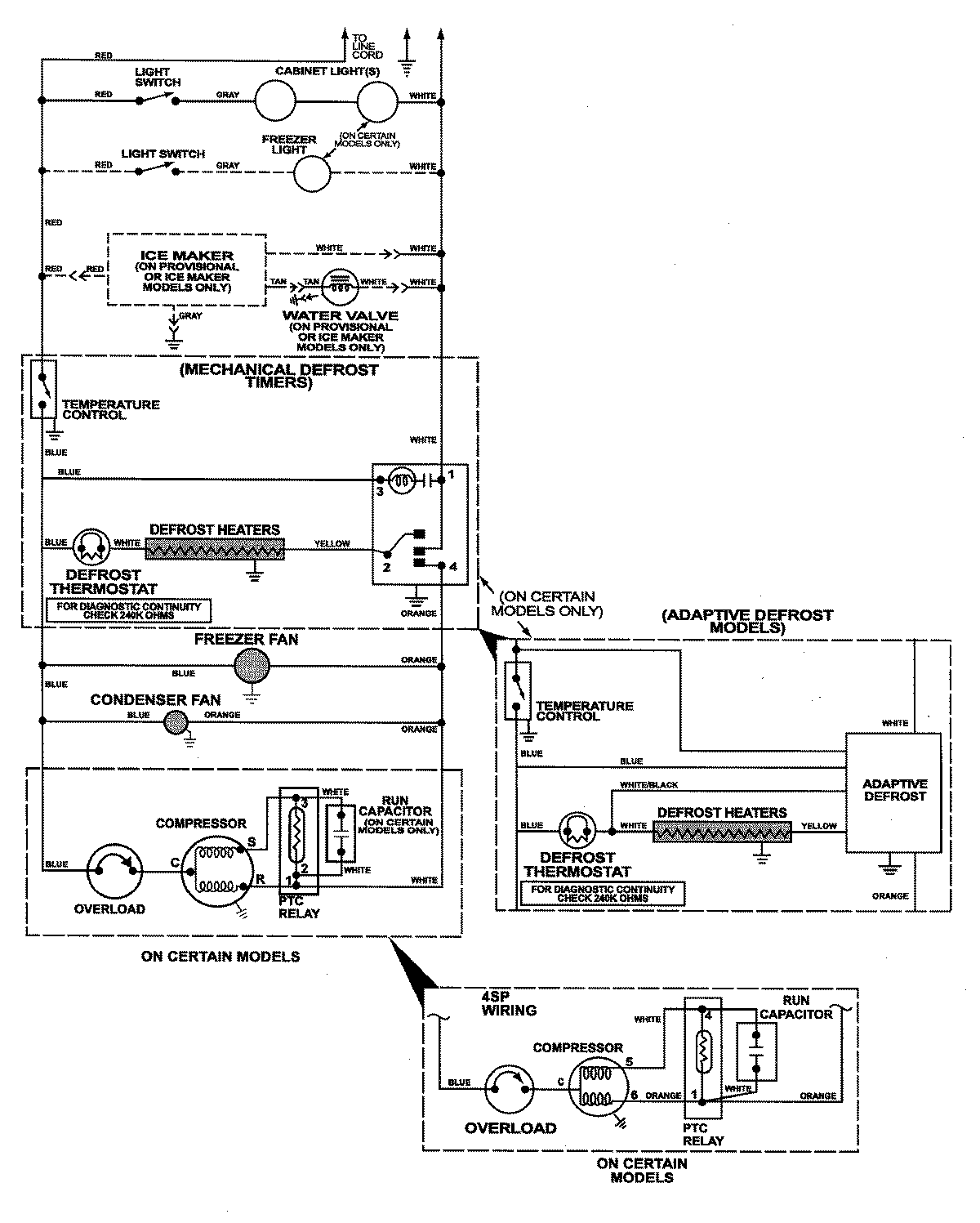
MTB2156GEW 12 – WIRING INFORMATIONadmin2025-04-26T12:12:00+00:00MTB2156GEW 12 – WIRING INFORMATION ProductsPositionProductNIMAY 15002787