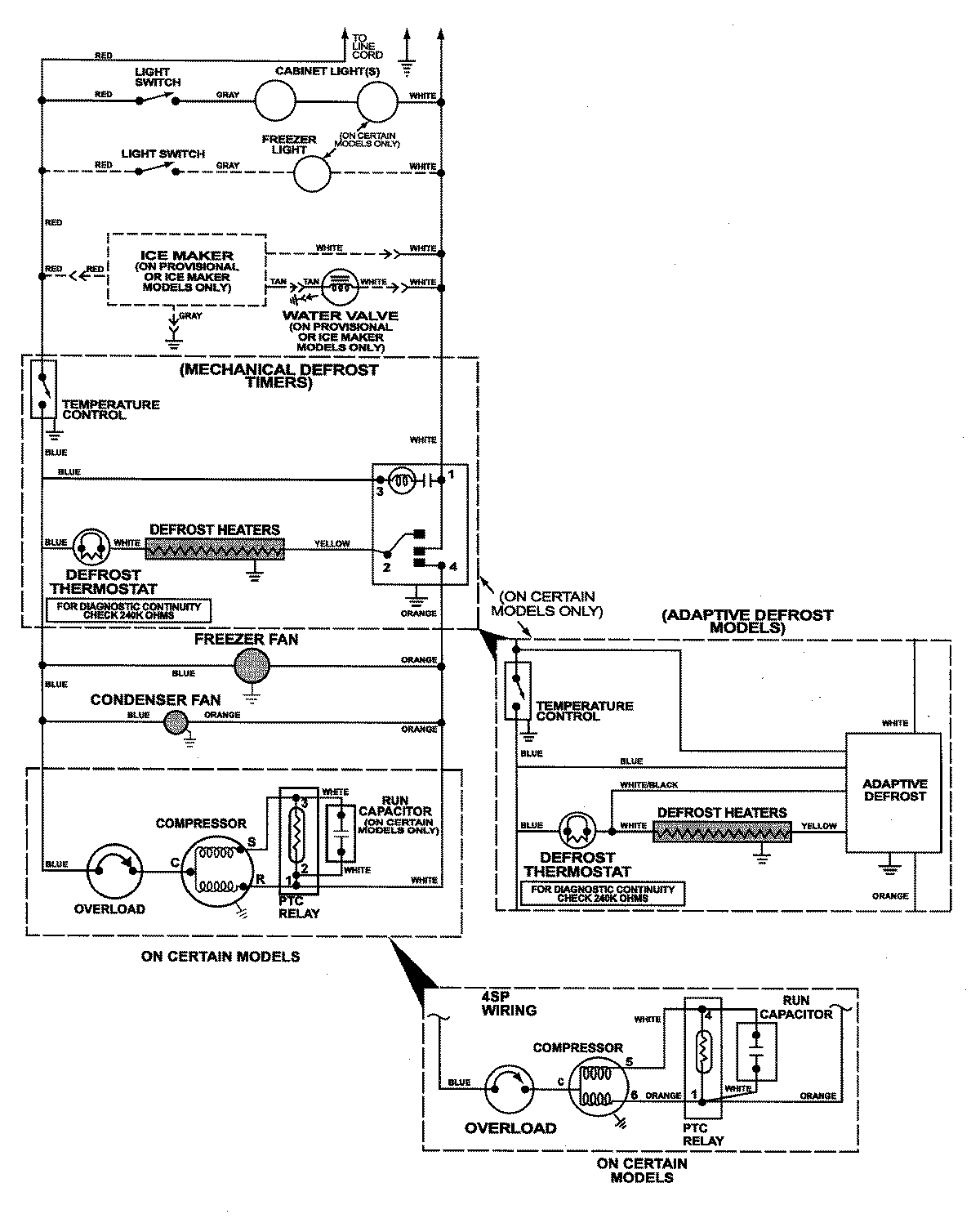
MTB2176HRW 11 – WIRING INFORMATIONadmin2025-04-26T11:35:42+00:00MTB2176HRW 11 – WIRING INFORMATION ProductsPositionProductNIMAY 15002787